-
Exemples de diagrammes de flux
-
Exemples d'organigrammes
- Alternative de schéma P&ID de Visio
- Création d'un diagramme de flux simple avec des exemples et des modèles
- Exemples d’organigrammes d’entreprise simples et couramment utilisés
- Exemples d'organigramme hôpital gratuits à télécharger
- Faire l'organigramme pour gérer les ressources humaines
- Exemples de diagramme de flux fonctionnel croisé
-
Exemples de dessins d'architecture
-
Exemples infographiques
-
Exemples de diagrammes scientifiques
-
Exemples de graphiques
-
Exemples de conceptions graphiques
- Modèles de cartes d'anniversaire modifiables et imprimables gratuits
- Modèles de cartes imprimables pour la Saint-Valentin
- Comment créer un plan de jardin en Word
- Logiciel de stylisme et mode pour les stylistes travaillant sur Linux
- Logiciel pour le design de présentation sur Linux - Concevoir vos présentations
-
Exemples de maquettes fonctionnelles
-
Exemples d'organisateurs graphiques
-
Exemples de diagrammes ER
-
Exemples de diagrammes d'affaires
-
Exemples de cartes mentales
-
Exemples de graphiques de projet
-
Exemples de diagrammes logiciels
-
Exemples de diagramme de réseau
-
Exemples de flux de travail
-
Exemples de diagrammes de base
- Logiciel smart pour créer des diagrammes circulaires sur Linux
- Logiciel pour créer des modèles d'entité-association avec d'abondants exemples sur Linux
- Logigramme des ventes de marketing faciles à comprendre
- Modèles de cartographie de flux de valeur pour PPT
- Exemples et Modèles de diagramme PERT à personnaliser
-
Exemples de schématisations conceptuelle
-
Exemples de projets
-
Exemples de diagrammes UML
-
Exemples de schémas P&ID
-
Exemples de schémas électriques
-
Exemples des cartes
-
Exemples de bases de données
-
Exemples de formulaires
-
Exemples de designs de mode
-
Exemples de cartes
-
Exemples de Clips Art
- Accueil
- Exemples d'organigrammes
- Exemples de diagramme de flux fonctionnel croisé
Les diagrammes de flux fonctionnel croisé sont souvent utilisés pour rendre notre diagramme de flux fonctionnel croisé plus évolutive et plus facile pour l'édition et la collaboration répétée. Les exemples et les modèles de diagramme de flux fonctionnel croisé qui vous aident à créer rapidement croisées organigrammes fonctionnels d'aspect professionnel.
Document 6 Sigma and ISO 9000 processes.
Cliquez ici pour télécharger gratuitement le logiciel de diagramme de flux fonctionnel croisé.
Exemples de diagramme de flux fonctionnel croisé horizontal
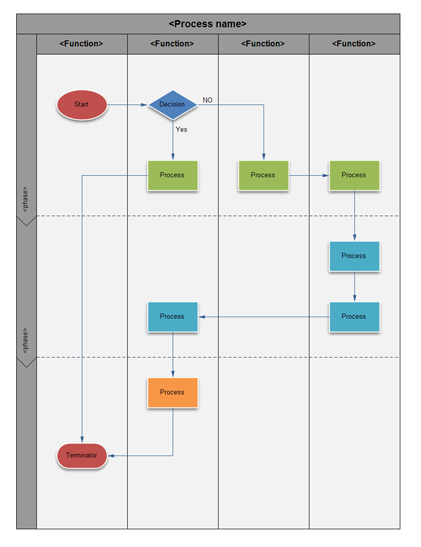
Un exemple de diagramme de flux fonctionnel croisé est représenté ci-dessous, montrant diagramme de flux fonctionnel croisé simple.
Modèle de diagramme de flux fonctionnel croisé vertical
C'est un exemple de diagramme de flux fonctionnel croisé, montrant le diagramme de flux fonctionnel croisé vertical vierge. Il peut être un modèle de diagramme de flux fonctionnel croisé.
Autres exemples de diagramme de flux fonctionnel croisé
Les exemples suivants sont des exemples de diagramme de flux fonctionnel croisé intégrés dans Edraw. Cliquez pour voir tous les modèles de diagramme de flux fonctionnel croisé créés avec Edraw qui sont tout gratuit pour télécharger et personnaliser. Ensuite, vous pouvez utiliser le modèle intégré pour créer et présenter vos diagrammes de flux fonctionnel croisé en quelques minutes.
|
|
|
| Diagramme de flux fonctionnel croisé d'achat | Diagramme de flux fonctionnel croisé de service | Diagramme de flux fonctionnel croisé d'entretien |
Simple. Intelligent. Des diagrammes étonnants pour chaque idée.
Wondershare
EdrawMax
Une plateforme tout-en-un pour plus de 210 diagrammes.
・ Une alternative à Visio facile à utiliser et intuitive
・ 20 000 modèles, 26 000 symboles.
・ Plus de 40 générateurs et outils IA.
・ Intégration avec Nano Banana Pro (IA et Web)


