Flowchart Examples

> Edraw Example > Flowchart Examples
author
Posted by Allison Lynch |

The following flowchart examples can be edited and modified with our flowchart maker.

Free Download Flowchart Software and View All Examples

bannerguide

Wondershare EdrawMax

An all-in-one platform for 210+ diagrams.

・ Simple alternative to Visio
・ 26k+ symbols
・ 10K+ free templates
・ 10+ AI diagram generators

To efficiently create a flowchart, it is best to start work from the flowchart examples. Now we present some flowchart examples for proper understanding of this technique.

Flow Chart Example 1

Draw a flowchart to find the sum of the first 50 natural numbers.

Answer: The required flowchart is given in Fig. 1.

Sum of first 50 natural numbers

Fig. 1 Flowchart for the sum of the first 50 natural numbers

Flow Chart Example 2

Draw a flowchart to find the largest of three numbers A, B, and C.

Answer: The required flowchart is shown in Fig 2

Flowchart for finding out the largest of three number

Fig 2 Flowchart for finding out the largest of three numbers

Flowchart Example 3

Draw a flowchart for computing factorial N (N!)

Where N! = 1?2?3?....N .

The required flowchart has been shown in fig 3

Answer:

Flowchart for computing factorial N

Fig 3 Flowchart for computing factorial N

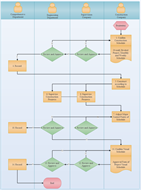
Flowchart Example 4

A product assembly team in a gaming machine manufacturer were looking for ways of building the products more efficiently. They broke down the assembly process into a set of Flowcharts, showing how sub-assemblies were made and then built into the final product. Analysis of the reel assembly process revealed two improvements:

  1. The kit of parts was already checked by the kit assembly line, who were sometimes careless, as they knew the kit would be rechecked. The assembly line process was improved so the check here could be removed. This saved over two minutes per reel in checking, and up to fifteen minutes when the kit was faulty.
  2. Fitting the reel band after the reel had been attached to the base was awkward. Fitting the band before the reel was attached to the base was more comfortable and saved about a minute per reel.

The process Flowcharts, before and after improvement, are shown in Fig. 4.

Flowchart for gaming machine manufacturer

Fig 4 Flowchart for gaming machine manufacturer

If you want to learn more about flow charts, know all about Flowchart and the product EdrawMax, please click the video below.

download EdrawMind
main page

Get Started! You Will Love This Easy-To-Use Diagram Software

EdrawMax is an advanced all-in-one diagramming tool for creating professional flowcharts, org charts, mind maps, network diagrams, UML diagrams, floor plans, electrical diagrams, science illustrations, and more. Just try it, you will love it!