Bank System Use Case
Management System Use Case
Library System Use Case
Solar System
Thermal System PID
Storage System ER Diagram
Simple Process Control System
Residential Plumbing System
System PID
System Development Stages
Sales Service System
Smart Control System PID
ATM System Data Flow
System Status Dashboard
System Development Lifecycle
System UML Deployment
Employment System ER Diagram
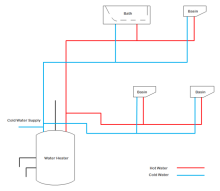
Hot Water System
Process Control System
System Data Flow
Chinese Education System
System PFD
BBS System Use Case
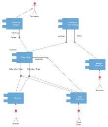
Library System UML Collabration
Low Dust SCR System
SCR System PFD
UK University College System Org Chart
Booch Heat system