logo
Wondershare EdrawMind MindMap
appstore
Get from App Store
Get
logo
Wondershare EdrawMind MindMap
appstore
Get from App Store
Get
logo
A versatile cross-platform mind mapping tool.
appstore
Get from App Store
Get
logo
A versatile cross-platform mind mapping tool.
appstore
Get from App Store
Get

Get Edraw Max Now!

Download Software

No Result

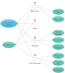
Start Creating Beautiful Case Diagram
Free download case diagram templates from professional diagram sharing community. With Edraw, you can edit and print the free case diagram templates for personal and commercial use.