Transaction Flow Diagram
To create a transaction flow diagram, programs designed specifically to draw flowcharts are particularly well-suited to the task.
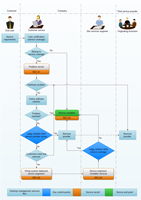
The top-down method is used for TFA. Firstly, draw the upper layer of TFD; next, draw each description function to detail the TFD.
Download Transaction Flowchart Templates in PDF Format
Download Transaction Flowchart Templates in Editable Format
Six Basic Transaction Flow Diagram Symbols
The normative symbols of TFD are defined as follows:
|
Symbol of unit or department processing the transaction; represent someone or something involved in the transaction. |
|
|
Symbol of flow and direction of data; represent by an arrow. |
|
Symbol of flow. |
|
Symbol of documents, files and forms; represent carrier of data. |
|
Symbol of transaction description; generally represent by a simple imperative sentence. |
|
Symbol of data storage or documents; represent another carrier of data which is stored as the archive. |
How to Draw a Transaction Flow Diagram
1. Firstly, make clear the input, processing, storage (inventory), output and immediate access of the transaction; then collect relevant information and data;
2. Clarify relations between posts or processes;
3. Remove unnecessaries; integrate equivalents, add new contents, and;
4. Determine which ones are to be processed by computer system.
More Examples of Transaction Flow Diagram
The following transaction flow diagram examples are created using Edraw diagram software and are included in flowchart category.
|
|
|
| Course Flowchart | Service Flowchart | Cross Function Flowchart |

