-
Connaissances en digrammes de flux
-
Connaissances en cartes mentales
-
Connaissances en organigrammes
-
Connaissances en infographique
- 6 graphiques les plus populaires utilisés dans les infographies
- Inconvénients potentiels de l'infographie
- Qu'est-ce qu'un jalon dans un diagramme de Gantt ? - Tout ce que vous devez savoir
- Diagrammes de Gantt pour le processus de fabrication
- Les 10 meilleurs créateurs d'infographies pour créer des infographies accrocheuses
-
Connaissances en dessins d'architecture
-
Connaissances en schémas P&ID
- Créer une carte conceptuelle avec le logiciel Edraw
- Connaissances de base du schéma tuyauterie et instrumentation
- Comparaison entre Schéma de procédé et Schéma tuyauterie et instrumentation
- Qu' est-ce que le diagramme de conduite et de compteur (P&ID)?
- Comment lire un diagramme de tuyauterie et d'instrumentation
-
Connaissances en graphiques
- Comment créer des graphiques sur Mac, Linux et Windows
- Logiciel de graphique en aires pour Linux - Créer des graphiques en aires de qualité de présentation
- Logiciel de graphique à barres pour Linux
- Logiciel de graphique à bulles pour Linux - Créer des graphiques à bulles de manière plus efficace
- Logiciel pour créer des graphiques sur Linux avec des modèles pré-dessinés
-
Connaissances en organisateurs graphique
-
Connaissances en maquettes fonctionnelle
-
Connaissances en diagrammes de réseau
-
Connaissances en design graphique
-
Connaissances en diagrammes d'affaires
-
Connaissances en schémas électriques
-
Connaissances Office
-
Connaissances en projets
-
Connaissance de Wireframe
-
Connaissances en diagrammes UML
-
Connaissances en diagrammes scientifique
-
Connaissances en diagrammes ER
-
Connaissances cartographiques
-
Connaissances en bases de données
-
Connaissances en formulaires
- Equivalent d'Excel pour réaliser un formulaire sur Mac
- Logiciel pour la création de formulaire sous Linux pour présenter les affaires
- Meilleur logiciel pour créer des factures sur Linux - Parfait pour les entreprises et les indépendants
- Formulaires d'affaires
- Formulaire d'affaires - Logiciel professionnel de conception de formulaires qui est rapide, facile et simple.
-
Connaissancess en design de mode
-
Connaissances en cartes
- Programme de bureau pour créer un formulaire
- Logiciel de graphique en anneau pour Linux vous aide à créer vos graphiques rapidement
- Meilleur logiciel de graphiques jauge pour Linux avec une banque de vecteurs et modèles
- Meilleur logiciel pour la création de diagramme à secteurs sous Linux
- Créer des graphiques en nuages de points facilement avec ce logiciel pour Linux
-
Connaissances en Clips Art
-
Connaissances en diagrammes de logiciels
-
Connaissances en diagrammes de base
- Top 9 meilleurs modèles de bannières Facebook gratuits
- Top 9 modèles attirants de bannières Google Plus
- Top 5 modèles de bannière Twitter incroyables
- Programme bureautique de diagramme BPMN
- Comment créer un schéma d'urbanisation du système d'information
- Cas d'utilisation de Jacobson - Modélisation de UML avec des exemples gratuits
Le logiciel gratuit de modélisation de cas d'utilisation Jacobson avec des exemples et des modèles riches. Edraw est idéal pour les concepteurs de logiciels et les développeurs de logiciels qui ont besoin de tirer un diagramme de cas d'utilisation Jacobson.
Cas d'utilisation Jacobson

Edraw contient des formes spéciales pour créer des diagrammes de cas d'utilisation Jacobson. Diagramme de cas d'utlisation illustrent comment le monde extérieur interagit avec les éléments du système d'application.
Dans Edraw professionel, les modèles et les symboles de cas d'utilisation sont tous dans le dossier de Cas d'utlisation Jacobson.
Télécharger gratuitement le logiciel pour voir tous les exemples
Configurations requises
Fonctionne sur Windows 7, 8, 10, XP, Vista et Citrix.
Fonctionne sur Windows 32 et 64 bit.
Fonctionne sur Mac OS X 10.2 ou plus tard.
Fonctionne sur Linux. En savoir plus sur le logiciel animé de diagramme de cas d'utilisation pour Linux
Caractéristiques comparatifs entre Visio et Edraw
| Caractéristiques | Visio | Edraw |
| Symboles pré-dessinés | Oui | Oui |
| Aide dynamique & Étiquettes d'interface | Oui | Oui |
| Configuration embarqué /Données de design | Non | Oui |
| Création automatique | Non | Oui |
| À la demande de cartographie | Non | Oui |
| Mise à jour automatique | Non | Oui |
| Modèles pré-dessinés | Oui | Oui |
| Facile à utiliser | Non | Oui |
Qui peut les utiliser et comment les utiliser
- Les développeurs de logiciels: Représenter des applications logicielles en utilisant la notation Language de modélisation unifié (UML).
- Les développeurs de logiciels: Illustrer et interpréter des rapports d'applications logicielles, les actions et les connexions.
- Les gestionnaires de programme: Afficher haut niveau les structures de logiciel statiques dans les présentations et la documentation de spécification.
Symboles de cas d'utlisation Jacobson
Symboles de cas d'utilisation Jacobson inclut le modèle d'analyse de Jacobson et le modèle de conception Jacobson. Le modèle d'analyse de Jacobson définit trois types d'objets dans un système: les objets d'interface, les objets d'entité, et les objets de contrôle. Le modèle de conception de Jacobson montre comment le système se comporte. Il existe deux types de diagrammes sous ce modèle: des diagrammes d'interaction et des diagrammes de transition d'état. Diagrammes d'interaction sont similaires aux diagrammes de séquence UML. Diagrammes de transition d'état sont comme des diagrammes d'états UML, mais Jacobson emploie également un certain nombre de symboles uniques énumérées ci-dessous.

Langage Object-Oriented Software Engineering (OOSE)
Object-Oriented Software Engineering (OOSE) est un langage de modélisation objet créé par Ivar Jacobson. OOSE est une méthode pour l'analyse initiale des usages de logiciels, basée sur les cas d'utilisation et le cycle de vie des logiciels. OOSE comprend une des exigences, une analyse, une conception, une mise en œuvre, et un modèle de test. La relation entre le diagramme centrale de cas d'utilisation et les différents modèles est illustré dans la figure ci-dessous.

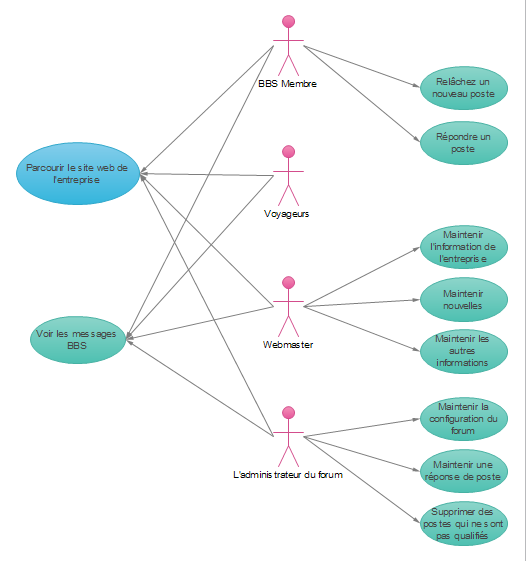
Exemple de cas d'utilisation - Cas d'utilisation du système de BBS

Concepteur d'application d'entreprise
La méthode OOA de Shlaer-Mellor
La conception orientée objet de Booch (Booch OOD)
Simple. Intelligent. Des diagrammes étonnants pour chaque idée.
Wondershare
EdrawMax
Plateforme tout-en-un avec plus de 210 diagrammes.
・ Alternative à Visio facile à utiliser
・ Interface intuitive et organisée
・ Plus de 20 000 modèles gratuits et plus de 26 000 symboles
・ Plus de 40 générateurs de diagrammes et outils alimentés par l'IA