Edraw est un outil très facile à utiliser et intuitive de conception de diagrammes de modèle de flux et de diagramme de base de données qui peut vous faire économiser des centaines d'heures de travail.

Logiciel de modèle de diagramme de flux de données

Télécharger gratuitement le logiciel de diagramme de modèle de flux de données pour voir tous les exemples

Il contient des formes spéciales et les paramètres pour la création de diagrammes de modèles de flux de données ou des diagrammes d'interfaces exposés publics, des interfaces COM, et les interfaces OLE dans la programmation orientée objet.

Logiciel de diagramme de modèle de flux de données

Edraw est non seulement un excellent outil pour la base de données & diagramme ER, mais aussi celle qui vous permet de concevoir le diagramme de flux et les structures de programmes, et de créer des rapports HTML ou PDF détaillés.

Logiciel de diagramme de modèle de flux de données

Télécharger gratuitement le logiciel de diagramme de flux de données

Configurations Requises

Fonctionne avec Windows 7, 8, 10, XP, Vista et Citrix

Fonctionne avec 32 et 64 bit Windows

Fonctionne sur Mac OS X 10.2 ou ultérieur

Caractéristiques meilleures de diagramme de modèle de flux de données

  1. Un ensemble d'outils complets de DFD pour vous aider à dessiner une DFD que vous voulez sans effort.
  2. Aucune obligation. Essai gratuit. Assistance technique gratuite.
  3. Aucune expérience de dessin préalable nécessaire.
  4. Génération rapide des DFD à travers des symboles prédéfinis.
  5. Démarrage rapide à partir de modèles DFD pré-dessinés.
  6. L'intégration transparente avec les programmes MS. L'exportation flexible avec la compatibilité du format large de fichier.

Qui a besoin du diagramme de modèle de flux de données

  1. Les concepteurs de logiciel: Modèle comment les données sont traitées par un système utilisant Gane-Sarson (DFD) notation. Software designers: Model how data is processed by a system using Gane-Sarson (DFD) notation.
  1. Les développeurs de logiciels: Donnez votre pseudo-code pour un flux existant de données de processus.
  1. Les responsables du développement: Décrire les calques imbriqués de flux de données à travers les systèmes.

Symboles de diagramme de modèle de flux de données

Les modèles suivants sont décrits par rapport à ces conventions. Ces modèles comprennent les nœuds Edraw avec une caractéristique sous-pagination qui facilite la création de diagramme subordonnés et la navigation des modèles multi-niveaux après une conception a été achevée.

Symboles de diagramme de modèle de flux de données

Exemple de diagramme de modèle de flux de données

diagramme de modèle de flux de données

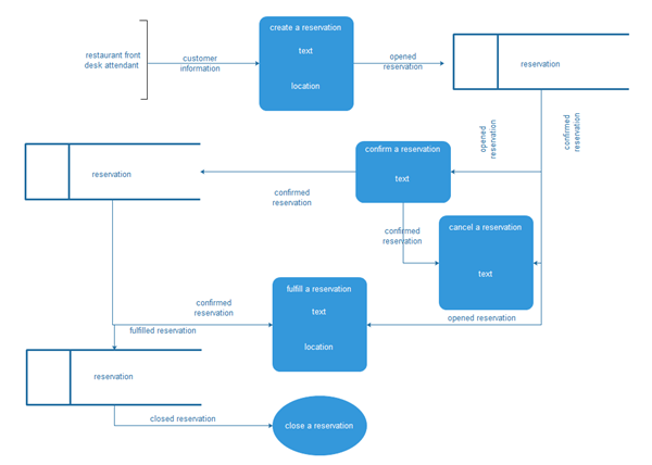
Diagramme de modèle de flux de données

L'approche de l'analyse formelle, structuré emploie le diagramme de flux de données (DFD) pour aider dans le processus de décomposition fonctionnelle. Il conquiert les techniques d'analyse avancées structurés, et les techniques sont représentatives des conventions actuelles. Pour résumer, DFD sont composés de quatre éléments:

  1. Interacteurs externes sont représentés par un rectangle.
  2. Les magasins de données sont affichées par un rectangle ouvert (2 ou 3 côtés).
  3. Les processus sont représentés par un objet arrondi (un cercle, ovale ou carré aux coins arrondis). Un processus DFD peut représenter le fonctionnement du système à l'un des différents niveaux, à travers atomiques agrégat.
  4. Les flux de données sont représentés par des flèches, avec des étiquettes indiquant leur contenu.
Resource Relative

Logiciel de diagramme de flux de données

Comment dessiner un diagramme de modèles de flux de données

Comment dessiner un diagramme de flux de données

Diagramme entité-relation

Logiciel de diagramme UML

Daniel
Daniel Oct 22, 25
Partager les articles:
download EdrawMax EdrawMax online
main page