-
Connaissances en digrammes de flux
-
Connaissances en cartes mentales
-
Connaissances en organigrammes
- Comment convertir un logigramme au format PDF
- Créer un logigramme pour Excel sur Mac, Windows et Linux
- Créer un logigramme pour PDF sur Mac, Windows et Linux
- Créer un logigramme pour PPT sur Mac, Windows et Linux
- Créer un logigramme sur Word sous Mac, Windows et Linux
- Les exemples de logigramme intervient dans la vie quotidienne
-
Connaissances en infographique
- 6 graphiques les plus populaires utilisés dans les infographies
- Inconvénients potentiels de l'infographie
- Qu'est-ce qu'un jalon dans un diagramme de Gantt ? - Tout ce que vous devez savoir
- Diagrammes de Gantt pour le processus de fabrication
- Les 10 meilleurs créateurs d'infographies pour créer des infographies accrocheuses
-
Connaissances en dessins d'architecture
-
Connaissances en schémas P&ID
- Créer une carte conceptuelle avec le logiciel Edraw
- Connaissances de base du schéma tuyauterie et instrumentation
- Comparaison entre Schéma de procédé et Schéma tuyauterie et instrumentation
- Qu' est-ce que le diagramme de conduite et de compteur (P&ID)?
- Comment lire un diagramme de tuyauterie et d'instrumentation
-
Connaissances en graphiques
- Comment créer des graphiques sur Mac, Linux et Windows
- Logiciel de graphique en aires pour Linux - Créer des graphiques en aires de qualité de présentation
- Logiciel de graphique à barres pour Linux
- Logiciel de graphique à bulles pour Linux - Créer des graphiques à bulles de manière plus efficace
- Logiciel pour créer des graphiques sur Linux avec des modèles pré-dessinés
-
Connaissances en organisateurs graphique
-
Connaissances en maquettes fonctionnelle
-
Connaissances en diagrammes de réseau
-
Connaissances en design graphique
-
Connaissances en diagrammes d'affaires
-
Connaissances en schémas électriques
-
Connaissances Office
-
Connaissances en projets
-
Connaissance de Wireframe
-
Connaissances en diagrammes UML
-
Connaissances en diagrammes scientifique
-
Connaissances en diagrammes ER
-
Connaissances cartographiques
-
Connaissances en bases de données
-
Connaissances en formulaires
- Equivalent d'Excel pour réaliser un formulaire sur Mac
- Logiciel pour la création de formulaire sous Linux pour présenter les affaires
- Meilleur logiciel pour créer des factures sur Linux - Parfait pour les entreprises et les indépendants
- Formulaires d'affaires
- Formulaire d'affaires - Logiciel professionnel de conception de formulaires qui est rapide, facile et simple.
-
Connaissancess en design de mode
-
Connaissances en cartes
- Programme de bureau pour créer un formulaire
- Logiciel de graphique en anneau pour Linux vous aide à créer vos graphiques rapidement
- Meilleur logiciel de graphiques jauge pour Linux avec une banque de vecteurs et modèles
- Meilleur logiciel pour la création de diagramme à secteurs sous Linux
- Créer des graphiques en nuages de points facilement avec ce logiciel pour Linux
-
Connaissances en Clips Art
-
Connaissances en diagrammes de logiciels
-
Connaissances en diagrammes de base
- Accueil
- Connaissances en organigrammes
- Les exemples de logigramme intervient dans la vie quotidienne
Le logigramme est la représentation graphique des informations, des idées, des actions ou des objets qui circulent dans un système. Il peut non seulement bénéficier aux experts dans le processus d'affaires, mais aussi faire du bien à la vie quotidienne pour tout le monde. Voyez comment cela nous fait du bien à tous à travers quelques exemples ci-dessous.
Exemple de logigramme 1: Faire pousser des lys
Tout le monde aime la nourriture agréable. Parfois, il n'est pas facile de trouver ce goût spécial que vous aimez, et alors vous pouvez préférer cuisiner vous-même. Cliquez sur l'image pour voir en large.
Exemple de logigramme 2: Mémoirer les paroles de chanson
Beaucoup de gens aiment chanter, mais beaucoup ont du mal à se rappeler les paroles. Pour ces personnes, un organigramme est d'une grande aide. Le logigramme ci-dessous vous aide à comprendre et à vous souvenir de Hey Jude des Beatles très facilement. Cliquez sur l'image pour voir l'image en large.
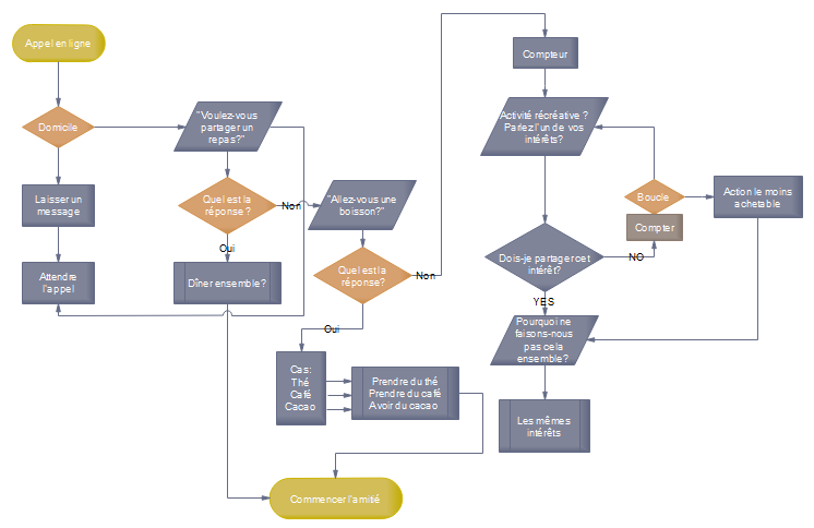
Exemple de logigramme 3: Se faire des amis
Les séries télé chaudes The Big Bang Theory apportent vraiment beaucoup de plaisir au public. Sheldon a créé un logigramme sur la façon de choisir un ami. Vous pouvez jeter un oeil à elle juste pour le plaisir ou l'appliquer quand vous faites des amis. Cliquez sur l'image pour voir l'image en large.
Exemple de logigramme 4: Comprendre le e-commerce
La vie est pleine d'émerveillement qui vous attend pour explorer. Lorsque vous découvrez quelque chose de nouveau et que vous voulez le comprendre rapidement en un coup d'œil, il suffit de se fier au logigramme. Voici un exemple qui vous aidera à comprendre le processus du commerce électronique. Cliquez sur l'image pour voir l'image en large.
Plus de ressources relatives:
Outil smart pour la création de logigramme
Simple. Intelligent. Des diagrammes étonnants pour chaque idée.
Wondershare
EdrawMax
Une plateforme tout-en-un pour plus de 210 diagrammes.
・ Une alternative à Visio facile à utiliser et intuitive
・ 20 000 modèles, 26 000 symboles.
・ Plus de 40 générateurs et outils IA.
・ Intégration avec Nano Banana Pro (IA et Web)



