EPC: Chaîne de processus événementielle - Créer des chaines de processus événementielle avec de riches exemples et modèles pré-dessinés de notre logiciel.

Chaîne de processus événementielle - Diagramme CPE

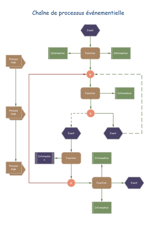
Diagramme CPE illustrent les flux de travail des processus d'affaires, et sont une composante importante des concepts SAP R / 3 de modélisation pour l'ingénierie d'affaires. Diagrammes CPE utilisent des symboles graphiques pour montrer la structure de flux de contrôle d'un processus d'affaires comme une chaîne d'événements et de fonctions.

Utiliser les modèles de diagramme CPE dans Edraw, vous pouvez rapidement et facilement créer un diagramme CPE de niveau élevé correspondant à votre processus d'affaires.

Diagramme CPE

Il est facile de créer des diagramme CPE - chaîne de processus événementielle pour documenter les processus d'affaires. Le processus de document SAP. Il peut également faire des organigrammes, des diagrammes de flux, des processus d'affaires, des flux de travail, des structures de programme, des diagrammes de réseau, des graphiques, des Mind Maps, des cartes directionnelles et des diagrammes de base de données. Avec les bibliothèques pré-dessinées et plus de 8500 symboles vectorels, dessiner devinet super facile!

Créez des chaines de processus d'événement avec des exemples et des modèles d'Edraw. Cliquez ici pour télécharger le logiciel EPC Edraw. Ensuite, vous pouvez utiliser les modèles de diagramme de CPE intégrés pour créer et présenter vos processus d'affaires en quelques minutes.

Télécharger gratuitement le logiciel de diagramme CPE pour voir tous les exemples

free download software88 MB

Les blocs de construction utilisés dans les diagrammes CPE sont:

  1. Fonctions, qui sont les blocs de construction de base du diagramme. Chaque fonction correspond à une activité exécutée.
  2. Evénements, qui se produisent avant et / ou après une fonction est exécutée. Les fonctions sont liées à des événements.
  3. Connecteurs, dont les activités et les événements associés. Il existe trois types de connecteurs: ET, OU, et (XOR) OU exclusif.

Une fois terminé, vous pouvez utiliser le schéma de l'EPC comme une référence pour la modélisation du système R / 3 SAP.

Symboles de diagramme CPE

Symboles CPE

Comment dessiner un diagramme CPE

Le diagramme CPE Edraw nous fournit des exemples et modèles de diagrammes CPE. Vous pouvez dessiner un diagramme CPE à partir des exemples et des modèles. Il est facile à utiliser et simple à apprendre.

  1. Sous l'onglet Fichier, pointez à Nouveau, pointez à Processus d'affaires, et puis cliquez sur Diagramme CPE.
  2. Faites glisser les formes utiles de la bibliothèque Diagramme CPE, faites glisser des formes dont vous avez besoin pour présenter vos affaires de processus sur la page de dessin.
  3. Utilisez l'outil de Connecteur de connecter les formes.
  4. Pour ajouter du texte à une forme, sélectionnez-le, puis tapez. Lorsque vous avez fini la saisie, cliquez en dehors du bloc de texte.

    Note: Pour modifier le texte, double-cliquez sur la forme, placez le curseur là où vous voulez changer le texte, puis tapez.

Diagramme CPE

Les symboles Edraw ont été conçus pour la CPE, aussi. Une CPE peut être utilisée dans l'analyse de processus pour des structures plus complexes et est plus appropriée pour les entreprises plus grandes. Une CPE peut être utilisée dans les cas où nous décrivons un modèle de processus sans avoir besoin d'une analyse plus approfondie des événements et des fonctions. Par conséquent, une structure de processus complexe est possible. La CBE représente un noyau procédure d'un processus et est le plus approprié pour décrire une structure d'une grande entreprise de processus complexe.

Un modèle de CPE, présente non seulement les fonctions de base du processus, mais nous donne aussi une possibilité de représenter quelle unité organisationnelle exécute une fonction- Entrer les données ou exporter les données sont créés par cette fonction. La CPE manque de toutes ces idées sur les processus d'affaires. Par conséquent, une CPE peut être utilisée dans le modèle de processus d'affaires en ce qui concerne le flux d'informations, il est donc très difficile de reconnaître les interruptions des médias parce que cette présentation se concentre sur les événements et les fonctions. Par conséquent, une CPE est très appropriée pour décrire l'analyse d'affaires de l'information et des événements / fonctions.

Exemple de chaîne de processus événementielle

Exemple de chaîne de processus événementielle

Autres ressources:

La roue de Deming PDCA

Logiciel pour la création de cinq forces de porter

Diagramme SIPOC

Analyse PEST

Méthode RACI

Daniel
Daniel Oct 22, 25
Partager les articles:
download EdrawMax EdrawMax online
main page