Realizzare un film non significa “solo” scrivere una sceneggiatura e girare delle scene. È un processo strutturato, fatto di decisioni (go/no-go), passaggi tra reparti, vincoli legali e scelte commerciali che incidono direttamente su marketing e distribuzione cinematografica. In questa guida vediamo come si fa un film dall’idea all’uscita, usando tre diagrammi che si integrano tra loro:
- Timeline: la sequenza delle fasi nel tempo (quando succede cosa).
- Flowchart (diagramma di flusso): i collegamenti critici e i “bivi” decisionali (perché un passaggio è determinante).
- Swimlane: ruoli e responsabilità tra reparti (chi fa cosa, e quando si passa la palla).
In questo articolo
- Panoramica dell’intero processo (Timeline): dall’idea alla release
- Collegamenti critici e decisioni (Flowchart): dove un film si sblocca o si ferma
- Ruoli, responsabilità e passaggi tra reparti (Swimlane)
- Processo di distribuzione di un film: guida completa dalla strategia all’uscita
- Consiglio: usa EdrawMax per creare diagrammi utili e organizzati
Panoramica dell’intero processo (Timeline): dall’idea alla release
Prima di entrare nei dettagli, conviene guardare la macro-sequenza: è il modo più chiaro per capire dove “si incastrano” sviluppo, produzione, marketing e distribuzione.
Lettura rapida della timeline (macro-fasi):
- Concept & script development: idea, ricerca, primi pitch, stesure di sceneggiatura.
- Pre-produzione: budget, pianificazione, casting, location, crew, piano di ripresa.
- Riprese (produzione): principal photography, gestione set, daily, logistica.
- Post-produzione: montaggio, sound design, color, VFX, conforming, versioni.
- Trailer & materiali di lancio: teaser/trailer, key art, press kit, asset social.
- Premiere / festival / anteprime: posizionamento, PR, stampa.
- Theatrical release / distribuzione: data uscita, contratti, booking sale o licensing piattaforme.
Un punto chiave (spesso sottovalutato)
La timeline fa emergere una verità pratica: marketing e distribuzione iniziano prima della fine della post-produzione. Non sono “l’ultima riga del progetto”, ma attività parallele che devono essere alimentate da materiali e decisioni già in corso.
Da qui il passaggio naturale: quali collegamenti e decisioni cambiano davvero il destino del film? Per capirlo serve un flowchart.
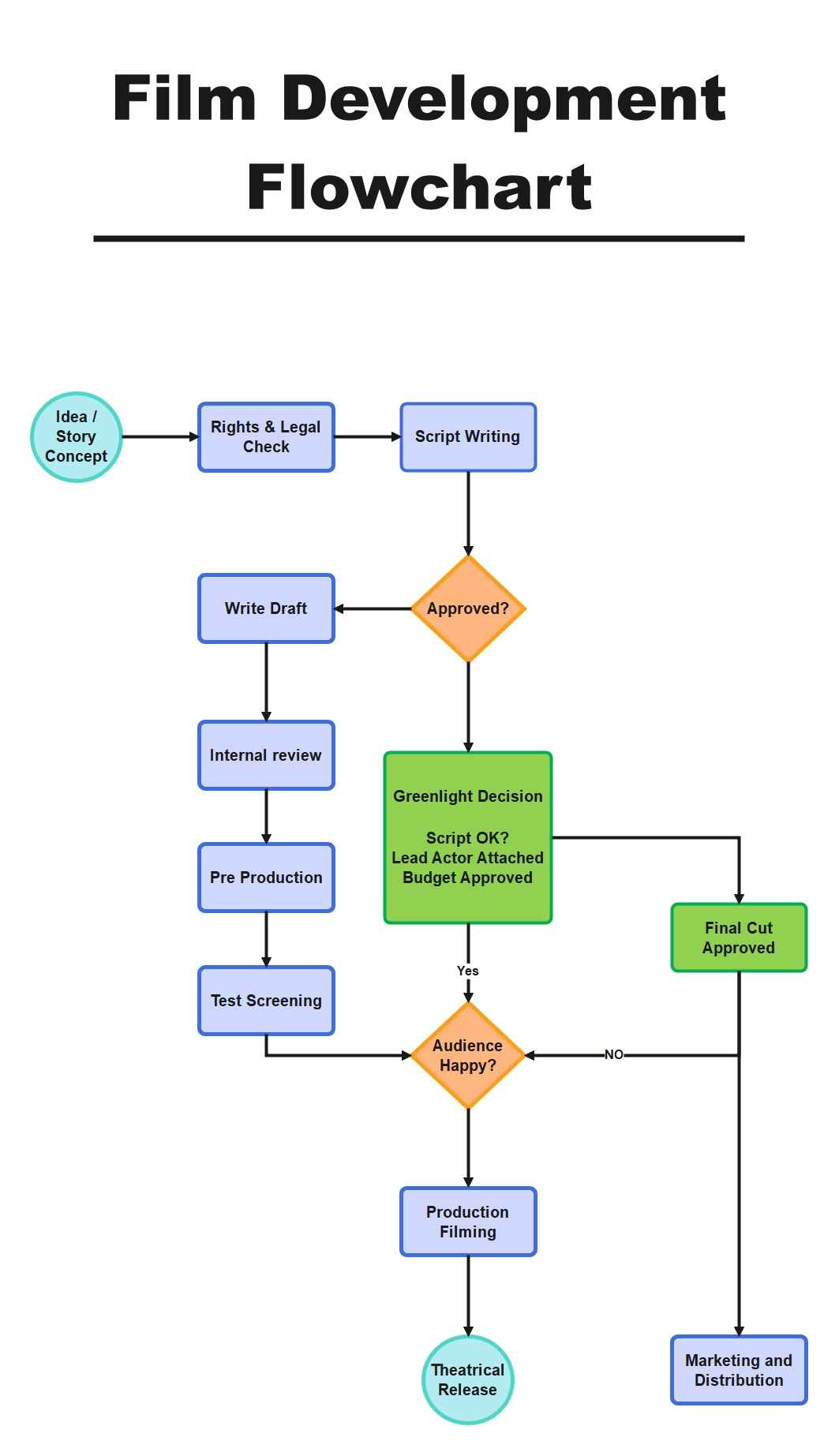
Collegamenti critici e decisioni (Flowchart): dove un film si sblocca o si ferma
Il diagramma di flusso (flowchart) è la mappa delle decisioni: mostra i passaggi che, se saltati o gestiti male, possono bloccare il progetto o comprometterne il potenziale in distribuzione.
Di seguito i nodi più importanti (con impatto diretto sulla distribuzione).
1) Idea / concept → Rights & legal check (diritti e legale)
Cosa succede: si verifica se la storia è originale o se servono diritti (libro, articolo, vita di una persona, brand, musica, immagini d’archivio).
Perché è critico: un problema legale può bloccare il film quando hai già investito in sviluppo.
Impatto sulla distribuzione: senza una chain of title pulita (diritti chiari), diventa difficile chiudere accordi con distributori o piattaforme.
2) Script writing → Approved? (sviluppo sceneggiatura e approvazione)
Cosa succede: stesure, note, riscritture, table read, revisione del tono e del target.
Perché è critico: una sceneggiatura non allineata a budget e pubblico rende instabile tutta la pipeline.
Impatto sulla distribuzione: una storia “posizionabile” (genere chiaro, USP, target definito) aiuta marketing e vendita territoriale.
3) Greenlight decision (via libera: budget, cast, fattibilità)
Cosa succede: si decide se partire: budget approvato, cast/crew chiave, piano di produzione sostenibile.
Perché è critico: è il punto in cui il film passa da idea a investimento concreto.
Impatto sulla distribuzione: cast e posizionamento influenzano sale, territori, finestre e potenza promozionale.
4) Test screening → Audience happy? (reazioni del pubblico e correzioni)
Cosa succede: proiezioni di test, feedback, aggiustamenti di montaggio e ritmo (a volte reshoot).
Perché è critico: segnala se il film “funziona” per il target reale.
Impatto sulla distribuzione: può cambiare:
- la strategia marketing (tone of voice, trailer, key art),
- la data di uscita (spostata per competizione o stagionalità),
- il piano di distribuzione (più sale o uscita più selettiva).
5) Final cut approved → Marketing & Distribution (finalizzazione e lancio)
Cosa succede: si chiude la versione definitiva o quasi definitiva; partono deliverable e materiali.
Perché è critico: senza una versione stabile, trailer e asset rischiano di diventare incoerenti.
Impatto sulla distribuzione: qui si determinano qualità tecnica, versioning, localizzazione, conformità e readiness per sale/piattaforme.
Fin qui abbiamo capito perché certi passaggi sono determinanti. Ora manca l’altra metà: chi li esegue e come si coordinano i reparti. È esattamente ciò che chiarisce uno swimlane diagram.
Ruoli, responsabilità e passaggi tra reparti (Swimlane)
Lo swimlane è perfetto per spiegare il workflow di produzione cinematografica perché rende visibili:
- le responsabilità (Creative / Production / Marketing / Distribution),
- i passaggi di consegne (handoff),
- le dipendenze tra team.
Corsia Creative: dal pitch al final script
Qui avviene la definizione del prodotto:
- Story/idea e pitch: logline, comparables, tono, target.
- Script writing (draft): iterazioni, note, script doctoring.
- Final script approval: versione che “regge” economicamente.
- Creative oversight: coerenza creativa durante produzione/post.
Handoff tipico: Creative → Production: la sceneggiatura approvata deve essere traducibile in piano di riprese e budget.
Corsia Production: budget, set, riprese, post
- Budgeting & scheduling: breakdown, piano giornaliero, calendario.
- Casting & crew hiring: figure chiave, contratti, location.
- Principal photography: esecuzione sul set.
- Editing & VFX: montaggio, VFX, sound, color, conforming.
Handoff tipico: Production → Marketing: materiali (still, scene, clip) e tono reale del film alimentano trailer, poster e campagne.
Corsia Marketing: dalla strategia agli asset
- Marketing strategy planning: posizionamento, messaggio, canali.
- Teaser & trailer production: montaggio promo, musica, CTA.
- Poster & promotional assets: key art, formati, kit stampa.
Handoff tipico: Marketing → Distribution: un posizionamento chiaro aiuta negoziazione, booking e release strategy.
Corsia Distribution: strategia, contratti, data uscita, release
- Distribution strategy: sale, festival, VOD/SVOD, territori.
- Theater booking & contracts: accordi e pianificazione schermi.
- Release date finalization: calendario competitivo e finestre.
- Theatrical release (o release su piattaforma): lancio e monitoraggio.
A questo punto hai il quadro completo: quando (timeline), perché (flowchart) e chi (swimlane). Possiamo quindi entrare nel cuore dell’articolo: il processo di distribuzione film, spiegato in modo operativo.
Processo di distribuzione di un film: guida completa dalla strategia all’uscita
La distribuzione è l’insieme di scelte e attività che portano il film al pubblico. Non riguarda solo “metterlo in sala”, ma anche:
- posizionamento (a chi lo vendi e come),
- canali (sale, festival, TV, piattaforme),
- territori (Italia, estero, diritti per area),
- materiali tecnici e promozionali,
- tempistiche e finestre.
Step1 Definizione della strategia di distribuzione (release strategy)
Qui si decide come e dove far uscire il film.
Domande guida:
- È un film da uscita ampia o selettiva?
- Il circuito festival può aiutare PR e vendite estere?
- Meglio una release in sala, una release digitale (TVOD) o una release su piattaforma (SVOD)?
- Qual è il target primario e qual è la proposta unica (USP)?
Output della fase:
- proposta di posizionamento,
- canali e finestre,
- stima di potenziale e rischio,
- criteri per scelta data di uscita.
Step2 Selezione partner e accordi: distributore, sales agent, licensing
A seconda del progetto, la “macchina” distributiva può includere:
- un distributore nazionale,
- un sales agent per estero,
- accordi di licensing con piattaforme/TV.
Perché è importante: questi accordi influenzano budget marketing, materiali richiesti, scadenze e perfino la versione finale (rating, cuts, localizzazioni).
Nota di accuratezza: i dettagli contrattuali variano molto per mercato e tipo di progetto. In un articolo divulgativo conviene restare su concetti e flussi, evitando numeri specifici non verificabili.
Step3 Materiali indispensabili per la distribuzione (delivery)
Quando la distribuzione entra nel vivo, servono deliverable tecnici e promozionali coerenti.
Materiali tecnici (esempi):
- master video finale e versioni,
- sottotitoli e/o doppiaggio (se previsti),
- audio mix, M&E (quando richiesto),
- conformità e controlli qualità.
Materiali marketing (esempi):
- teaser/trailer,
- poster e key art,
- still ufficiali,
- press kit, sinossi, note di regia, bio cast/crew,
- asset social e formati verticali.
Errore comune: produrre asset “tardi”. Un trailer in ritardo può forzare la campagna e ridurre l’efficacia della release.
Step4 Data di uscita e finestra: il calendario è strategia
La release date è una decisione commerciale: incide su concorrenza, visibilità e costo dei media.
Fattori tipici:
- stagionalità (periodi forti/deboli),
- film concorrenti in uscita,
- disponibilità sale/schermi,
- sinergie con festival, premi, eventi,
- maturità dei materiali promozionali.
Step5 Piano marketing coordinato con la distribuzione
Distribuzione e marketing devono muoversi come un sistema unico.
Un piano pratico include:
- messaggio principale e secondario,
- roadmap teaser → trailer → clip → press,
- PR e anteprime,
- advertising (digitale, OOH, partnership),
- community/influencer (se coerente col target),
- misurazione (awareness, interesse, conversione all’acquisto biglietto).
Step6 Uscita e ottimizzazione (prime settimane)
La distribuzione non finisce al “day 1”. Le prime settimane determinano:
- tenitura in sala,
- espansione o riduzione schermi,
- riallocazione budget marketing,
- creatività alternative (trailer più “story”, più “thrill”, più “romance”, ecc.).
Step7 Post-release: finestre successive (home entertainment / streaming / TV)
Dopo la sala o la prima release, entrano in gioco:
- vendita o noleggio digitale,
- piattaforme in abbonamento,
- TV free/pay,
- estero e territori rimanenti.
Consiglio: usa EdrawMax per creare flowchart, timeline e swimlane
EdrawMax è particolarmente adatto perché include template per diagrammi di flusso, timeline e swimlane, e ti consente di esportare in formati utili per articoli (PNG/JPG/SVG/PDF).
FAQ (utili per SEO e per chi legge)
-
Quanto dura il processo di produzione cinematografica?
Dipende dal tipo di film, budget e complessità. In generale, sviluppo e post-produzione possono richiedere tempi simili o superiori alle riprese. La timeline è il modo migliore per visualizzare i milestone. -
Che cos’è il greenlight in un film?
È la decisione formale di avviare la produzione: sceneggiatura, budget e risorse chiave risultano approvati e sostenibili. -
Perché la distribuzione va pianificata già in sviluppo?
Perché incide su posizionamento, target, rating, materiali necessari, data di uscita e valore percepito dal mercato. Arrivarci tardi significa spesso perdere opportunità e spendere peggio il budget.
