-
Infographique
-
Organigramme
-
Organigramme de programmation
-
Dessin d'architecture
-
Schéma d'ingénierie
- Logiciel Schéma d'ingénierie - Créer un Schéma d'ingénierie facilement
- Logiciel de conception de tuyauterie facile à utiliser - Gratuit à télécharger
- Comment lire et dessiner un schéma de circuit comment dessiner un schéma de circuit,
- Exemples gratuits d’organisateur graphique de biographie modifiable
- Qu'est-ce qu'un tableau KWL ?
-
Maquette fonctionnelle
-
Cartographiques
- Logiciel de plan d'aménagement de bureau pour Linux - Aménager votre bureau facilement
- Logiciel pour la création de plan de plafond réfléchi et plan d'éclairage sur Linux
- Logiciel pour créer des plans de tables et plans de sièges sur Linux
- Carte directionnelle 3D
- Logiciel carte directionnelle - Dessiner facilement une carte directionnelle avec EdrawMax
-
Organiseur graphique
-
Design graphique
- Comment concevoir des cartes de vœux uniques pour toute occasion
- Logiciel carte de visite profesionnelle à télécharger gratuitement
- Logiciel de création de certificat - Un outil puissant pour mettre des certificats professionnels
- Logiciel de conception de flyer gratuit - Facile à créer des flyers, brochures, dépliants, certificats en quelques minutes
- Logiciel de création de carte de voeux
-
Diagramme ER
-
Diagramme UML
- Logiciel de diagramme UML pour Linux avec des modèles et exemples de diagramme UML
- Créer un diagramme UML facilement sur Mac
- Programme bureautique de diagramme UML
- Equivalent de diagramme UML Visio pour Mac
- Logiciel diagramme UML - Exemples, modèles, connaissances, et téléchargement gratuit de diagramme UML
-
Carte mentale
- Créer un diagramme de Gantt sur Mac, Windows et Linux
- Logiciel pour créer des flyers, affiches et prospectus sur Linux - créer des flyers attirants
- Logiciel du schéma de plomberie sur Linux pour présenter le réseau de tuyauterie
- Comment réaliser une carte mentale sur Mac
- Programme bureautique de carte mentale
-
Diagramme de réseau
- Logiciel de diagramme de réseau pour Linux - Mieux faire votre réseau
- Programme bureautique de diagramme de réseau
- Diagramme de réseau Cisco - Outil de conception de réseau, téléchargement gratuit
- Technologies de réseau local - Desinner et exécuter des réseaux LAN de haute qualité
- Technologie de réseau maillé et Architecture
-
Diagramme d'entreprise
-
Graphique
- Comment exporter le plan d'évacuation au Word
- Outil de diagramme de flux travaillant sur Windows, Mac et Linux
- Créer des diagrammes de flux de haute qualité au format Excel
- Logicile pour créer un plan de maison
- Exemples d'organisateur graphique d'idées principales et de détails modifiables gratuitement
-
Diagramme Brainstorming
- Modèles de schéma de Brainstorming en format PDF
- Modèles de diagramme de Brainstorming en format Word
- 5 meilleurs outils de brainstorming par l'IA | Utiliser la puissance de l'IA pour faire du brainstorming
- Le guide pour comprendre le diagramme IDEF
- Qu'est-ce que le diagramme de la chaîne d'approvisionnement ?
-
Diagramme de base
-
Projet
-
Schéma tuyauterie et instrumentation
-
Diagramme scientifique
- Diagramme vectoriel d'organes humains - Téléchargement gratuit du logiciel de diagramme d'organes humains!
- 6 Meilleur générateur de génogramme et créateur d'arbre généalogique
- Qu'est-ce qu'un Diagramme d'Échelle ?
- Anatomie du cerveau humain avec diagramme
- Panneau d'exposition scientifique avec Exemples
-
Design de mode
-
Base de données
-
Schéma électrique
- Dessiner un plan de communication électronique
- Comment faire pour convertir des fichiers Visio dans PDF - Edraw
- Logiciel pour réaliser des schémas électriques sur Windows Mac et Linux
- 7 meilleurs logiciels de dessin électrique en 2025
- Top 6 des logiciels de schéma de câblage pour construire votre conception de câblage
-
Formulaire
-
Cartes
-
Diagramme logiciel
- Logiciel pour la création de carte de visite sur Linux
- Logigramme de la photosynthèse - Explorez le secret de la plante
- Créez des logigrammes impressionnants pour la conception de sites Web
- La conception orientée objet de Booch (Booch OOD) avec de riches exemples et modèles
- Les 5 meilleurs équivalents Microsoft Visio gratuits pour Mac
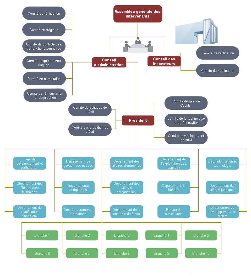
Modèle d'organigramme de la banque
Les banques agissent en tant qu'intermédiaires pour les transactions financières et fournissent des produits et services financiers aux clients. Étant donné que de nombreuses activités telles que les prêts, les investissements, les ventes de produits financiers, etc., il est très important de construire une structure organisationnelle claire et puissante pour que tout se passe bien.
Nous présentons ici un modèle de l'organigramme bancaire fait avec le logiciel de création de l'organigramme Edraw. Il prend en charge un téléchargement gratuit du format PDF et le format EDDX (modifiable). Ce modèle est parce qu'il a été conçu vectoriel, il est possible d'effectuer la couleur de téléchargement, le texte, la taille, de modifier ou de changer l'arrière-plan.
Télécharger l'organigramme de banque au format PDF
Télécharger l'organigramme de banque au format modifiable
Créer facilement l'organigramme de la banque à partir du modèle
En utilisant le modèle présenté dans cet article, vous pouvez facilement créer un organigramme bancaire que même les débutants peuvent facilement comprendre. Téléchargez le modèle éditable, ouvrez-le avec le logiciel de création de diagramme d'organisation d'Edraw et commencez à créer votre propre organigramme de banque.
- Selon votre demande, vous augmenterez ou diminuerez la forme de l'organigramme;
- Selon la structure de l'organisation, entrez le texte;
- Insérer des photos des employés;
- Mettre en page l'organigramme;
-
Appliquer des thèmes et des antécédents aux organigrammes;
- Exporter, enregistrer, partager et imprimer des organigrammes.
Plus précisément, voir comment créer ou personnaliser un organigramme avec Edraw.
Téléchargez gratuitement le logiciel pour la création d'organigramme et voyez tous les modèles.
Plus de modèles d'organigrammes
Le logiciel de création d'organigramme Edraw comprend des exemples de riches exemples d'organigrammes tels que des organigramme d'entreprise liés à un large éventail de champs et des organigrammes fonctionnels.
|
|
|
| organigramme de commerce de détail | Organigramme de marketing | Organigramme fonctionnel |
A lire également:
Simple. Intelligent. Des diagrammes étonnants pour chaque idée.
Wondershare
EdrawMax
Plateforme tout-en-un avec plus de 210 diagrammes.
・ Alternative à Visio facile à utiliser
・ Interface intuitive et organisée
・ Plus de 20 000 modèles gratuits et plus de 26 000 symboles
・ Plus de 40 générateurs de diagrammes et outils alimentés par l'IA



