-
Exemples de diagrammes de flux
-
Exemples d'organigrammes
-
Exemples de dessins d'architecture
-
Exemples infographiques
-
Exemples de diagrammes scientifiques
-
Exemples de graphiques
-
Exemples de conceptions graphiques
- Modèles de cartes d'anniversaire modifiables et imprimables gratuits
- Modèles de cartes imprimables pour la Saint-Valentin
- Comment créer un plan de jardin en Word
- Logiciel de stylisme et mode pour les stylistes travaillant sur Linux
- Logiciel pour le design de présentation sur Linux - Concevoir vos présentations
-
Exemples de maquettes fonctionnelles
-
Exemples d'organisateurs graphiques
-
Exemples de diagrammes ER
-
Exemples de diagrammes d'affaires
-
Exemples de cartes mentales
-
Exemples de graphiques de projet
-
Exemples de diagrammes logiciels
-
Exemples de diagramme de réseau
-
Exemples de flux de travail
-
Exemples de diagrammes de base
- Logiciel smart pour créer des diagrammes circulaires sur Linux
- Logiciel pour créer des modèles d'entité-association avec d'abondants exemples sur Linux
- Logigramme des ventes de marketing faciles à comprendre
- Modèles de cartographie de flux de valeur pour PPT
- Exemples et Modèles de diagramme PERT à personnaliser
-
Exemples de schématisations conceptuelle
-
Exemples de projets
-
Exemples de diagrammes UML
-
Exemples de schémas P&ID
-
Exemples de schémas électriques
-
Exemples des cartes
-
Exemples de bases de données
-
Exemples de formulaires
-
Exemples de designs de mode
-
Exemples de cartes
-
Exemples de Clips Art
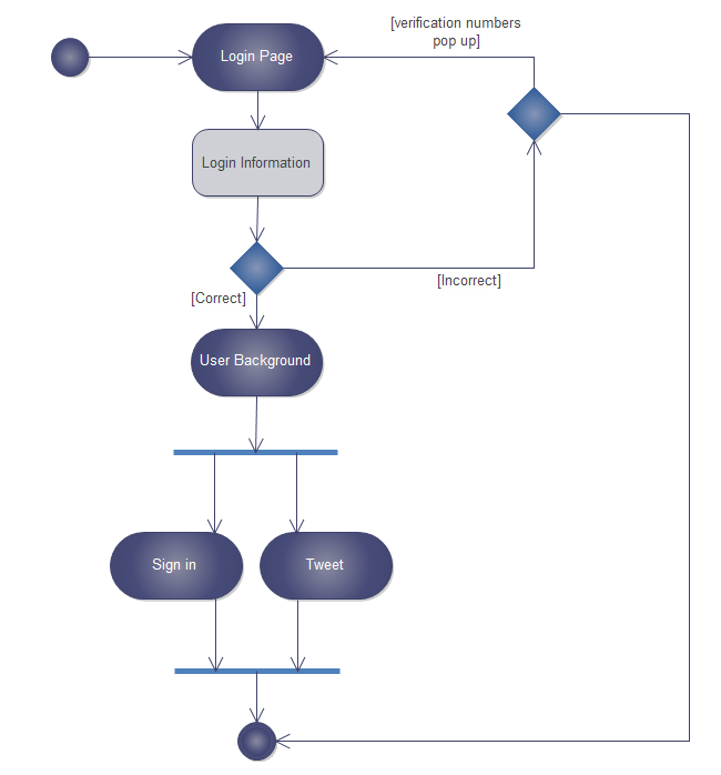
Exemples de diagrammes UML
Vous cherchez une solution pour optimiser l'efficacité dans toute la structure UML? Comment faire un diagramme UML? Comment se passe-t-il vraiment, sans voir un exemple de diagrammes UML? Probable à moins d'avoir un bon exemple de diagramme UML.
Pour créer efficacement le diagramme UML, il est préférable de commencer à partir des exemples de diagramme UML modifiables. Sur cette page, nous présenterons quelques exemples de diagrammes UML pour une bonne compréhension de cette technique.
Tous les exemples sont disponibles en format vectoriel et peuvent être téléchargés gratuitement.
Avec le logiciel de diagramme Edraw, vous pouvez créer des diagrammes UML de haute qualité avec des modèles sans compétences de dessin professionnel.
Télécharger gratuitement les diagrammes UML et voir tous les exemples
Exemples de diagrammes UML
Vous pouvez également être intéressé par:
Simple. Intelligent. Des diagrammes étonnants pour chaque idée.
Wondershare
EdrawMax
Plateforme tout-en-un avec plus de 210 diagrammes.
・ Alternative à Visio facile à utiliser
・ Interface intuitive et organisée
・ Plus de 20 000 modèles gratuits et plus de 26 000 symboles
・ Plus de 40 générateurs de diagrammes et outils alimentés par l'IA