-
Exemples de diagrammes de flux
-
Exemples d'organigrammes
-
Exemples de dessins d'architecture
-
Exemples infographiques
-
Exemples de diagrammes scientifiques
-
Exemples de graphiques
-
Exemples de conceptions graphiques
- Modèles de cartes d'anniversaire modifiables et imprimables gratuits
- Modèles de cartes imprimables pour la Saint-Valentin
- Comment créer un plan de jardin en Word
- Logiciel de stylisme et mode pour les stylistes travaillant sur Linux
- Logiciel pour le design de présentation sur Linux - Concevoir vos présentations
-
Exemples de maquettes fonctionnelles
-
Exemples d'organisateurs graphiques
-
Exemples de diagrammes ER
-
Exemples de diagrammes d'affaires
-
Exemples de cartes mentales
-
Exemples de graphiques de projet
-
Exemples de diagrammes logiciels
-
Exemples de diagramme de réseau
-
Exemples de flux de travail
-
Exemples de diagrammes de base
- Logiciel smart pour créer des diagrammes circulaires sur Linux
- Logiciel pour créer des modèles d'entité-association avec d'abondants exemples sur Linux
- Logigramme des ventes de marketing faciles à comprendre
- Modèles de cartographie de flux de valeur pour PPT
- Exemples et Modèles de diagramme PERT à personnaliser
-
Exemples de schématisations conceptuelle
-
Exemples de projets
-
Exemples de diagrammes UML
-
Exemples de schémas P&ID
-
Exemples de schémas électriques
-
Exemples des cartes
-
Exemples de bases de données
-
Exemples de formulaires
-
Exemples de designs de mode
-
Exemples de cartes
-
Exemples de Clips Art
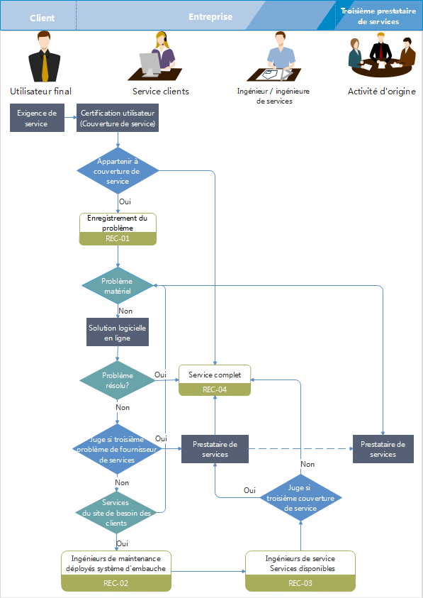
Le logigramme est une sorte de diagramme montrant comment les étapes d'un processus s'intègrent, à travers lesquelles vous pouvez construire une image pas à pas du processus d'analyse, de discussion ou de communication. Edraw propose de nombreuses formes pré-dessinées et une collection d'outils dynamiques qui vous facilitent à créer un logigramme professionel.
L'exemple ci-dessous de logigramme de service montre une séquence d'étapes dans un service métier, qui peut être utilisé comme un exemple de logigramme. Il présente la relation parmis le client, la société et le fournisseur de services tiers. D'autres exemples ont été fournis dans la page Exemples de logigramme.
Télécharger le modèle de logigramme de service au format PDF
Télécharger le modèle de logigramme de service au format modifiable
Vous pouvez utiliser les modèles intégrés dans le logiciel Edraw Max pour créer et présenter vos logigrammes rapidement.
Autres exemples de logigramme
|
|
|
| Logigramme de traitement des plaintes | Logigramme de processus des ventes | Logigramme des achats |
Autres informations sur le logigramme
Simple. Intelligent. Des diagrammes étonnants pour chaque idée.
Wondershare
EdrawMax
Plateforme tout-en-un avec plus de 210 diagrammes.
・ Alternative à Visio facile à utiliser
・ Interface intuitive et organisée
・ Plus de 20 000 modèles gratuits et plus de 26 000 symboles
・ Plus de 40 générateurs de diagrammes et outils alimentés par l'IA