创建基本电路图
基本电路图经常应用于工程和建筑项目中。亿图提供一种简易的方法绘制基本电路图,使用户可以直观地反映电路。
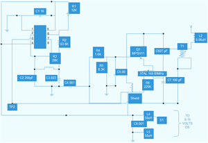
基本电路图
电路图是人们为了研究和工程的需要,用约定的符号绘制的一种表示电路结构的图形。通过电路图可以知道实际电路的情况。电路元素由图形中的惯用符号表示,连接符号的直线代表电线。
怎样画基本电路图
用合适的模板开始
基本电路模板帮助你轻松地创建电路图,包括布线图,蓝图,电气图等,你可以使用内置的电路图符号。在工程类中找到电路图,双击它的图表,一张画布将自动打开,还附带有大量的符号,如开关,电路,半导体,继电器,传输路径和导管等。
用标准的电路符号
不同类型的电路元素有不同的符号。首先你要找到代表你需要代表物体的符号。亿图的电路图模板给你提供大量的基本电路图符号,比如电池,电阻器和晶体等等。请进入标准电路图符号页面了解更多这些符号的详细功能。
亿图使用户能以快速,少的精力获得专业的基本电路图。它的界面简单好用,形状智能灵活。
基本步骤:
1. 在文件菜单中,指向新建,选择工程,然后双击基本流程图。2. 把鼠标移到画布左边的图库面板。从基本电路图符号中,拖放形状倒画布中。
- 从传输路径一组的符号中,拖动线路符号到绘图页面。将连接线的端点放到形状上,形状的连接点就会出现(蓝色的x)。你可以通过任一连接点将此形状与另一形状连接。当连接点变红时,意味着连接线已吸附到形状上。注意:如果你需要更多连接点,可以在开始菜单中的连接线工具创建。
- 将连接线的另一端点到另一个形状。
- 线路的样式可以改变,如果你需要特定线宽或箭头方向,在开始菜单中的线条轮廓处修改。


4. 双击形状输入信息。
打印: 画好一张基本电路图后,打印和分享它很简单。在文件菜单下,选择打印,设置打印选项。你可以轻松地点击几下就设置好并随之进行预览。
导出:亿图支持导出文件,转换格式,包括ppt, doc格式,PDF 和其他图片格式。请访问导出亿图文件
专业电路图软件特色
- 内置的主题,支持一键修改颜色,边框和文字。不需专业知识也能绘制美观的电路图。
- 亿图的文件都是矢量格式,分辨率高,可编辑。
- 一套先进的绘图工具支持自动编辑格式。你可以轻松地排列,旋转,对齐,组合形状。
- 亿图提供自由的自定义空间,你可以调整线宽,线条颜色,线条风格,字体,文字颜色等等。
- 插入相片,图片,编辑文本字段也很容易。
如何操作