一个专业的逻辑电路图软件可以帮助你利用标准的符号和智能的连接线,省时又省力地创建逻辑电路图。
点击此处下载逻辑电路图软件。然后你就可以使用内置的现成模板,仅仅用几分钟,制作和展示你的逻辑电路图。
逻辑和电路图模板可以帮助你创建针对各种用途、相对复杂的电路图。你可以用模拟和电子逻辑,集成电路元件,端子和连接器以及传输路径这些符号库创建模拟和数字电路。这是表达观点,使观点具体化和与其他人讨论技术问题的好工具。它提供了制作基本电路图需要的几乎所有电路符号,还有一些标准的集成元件(IC)形状。
传输路径

模拟和数字逻辑
以下的模拟和数字逻辑形状包括换流器,缓冲器,时钟。函数发生器,扩音器,转换器等电路符号。

集成电路组件
以下的集成电路组件形状包括积木,板,开关点,驱动程序等更多的电路元件符号。
端子和连接线
亿图的端子和连接线形状包括触点,电路端子,导体,电缆和电路连接符号等。

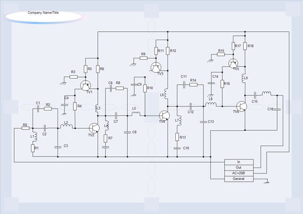
以下的电气工程图就是亿图逻辑电路图软件制作的。你可以轻松地拖放电路符号然后连接它们。

在我们的逻辑电路图软件中,你可以通过符号自带的浮动按钮,一键选择正确的电路符号样式。