Menu
-
Exemples de diagrammes de flux
-
Exemples d'organigrammes
-
Exemples de dessins d'architecture
-
Exemples infographiques
-
Exemples de diagrammes scientifiques
-
Exemples de graphiques
-
Exemples de conceptions graphiques
- Modèles de cartes d'anniversaire modifiables et imprimables gratuits
- Modèles de cartes imprimables pour la Saint-Valentin
- Comment créer un plan de jardin en Word
- Logiciel de stylisme et mode pour les stylistes travaillant sur Linux
- Logiciel pour le design de présentation sur Linux - Concevoir vos présentations
-
Exemples de maquettes fonctionnelles
-
Exemples d'organisateurs graphiques
-
Exemples de diagrammes ER
-
Exemples de diagrammes d'affaires
-
Exemples de cartes mentales
-
Exemples de graphiques de projet
-
Exemples de diagrammes logiciels
-
Exemples de diagramme de réseau
-
Exemples de flux de travail
-
Exemples de diagrammes de base
- Logiciel smart pour créer des diagrammes circulaires sur Linux
- Logiciel pour créer des modèles d'entité-association avec d'abondants exemples sur Linux
- Logigramme des ventes de marketing faciles à comprendre
- Modèles de cartographie de flux de valeur pour PPT
- Exemples et Modèles de diagramme PERT à personnaliser
-
Exemples de schématisations conceptuelle
-
Exemples de projets
-
Exemples de diagrammes UML
-
Exemples de schémas P&ID
-
Exemples de schémas électriques
-
Exemples des cartes
-
Exemples de bases de données
-
Exemples de formulaires
-
Exemples de designs de mode
-
Exemples de cartes
- Modèles de bannière gratuits à personnaliser
- Modèles d'affiche gratuits à personnaliser
- Modèles de prospectus à personnaliser - Gratuits à télécharger
- Modèles gratuits de graphique à barres en Word, PowerPoint, PDF
- Modèles de graphique à barres en format PDF
- Exemples et Modèles de logigramme de la demande d'assurance
-
Exemples de Clips Art
- Accueil
- Exemples de cartes
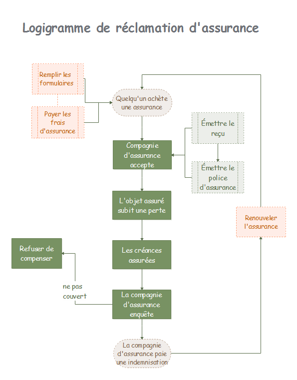
- Exemples et Modèles de logigramme de la demande d'assurance
Un modèle de réclamation d'assurance créé avec Edraw est présenté ci-dessous. Avec ce modèle personnalisable, les utilisateurs peuvent démarrer rapidement leurs propres logigrammes de réclamation d'assurance.
Modèles de logigramme de la demande d'assurance
Le modèle de logigramme de la demande d'assurance peut sauver de nombreuses heures en créant des logigrammes de la demande d'assurance en utilisant des symboles de logigramme pré-dessinés dans le programme.
Vous pouvez télécharger et modifier ce modèle pour votre propre usage.
Vous pouvez trouver de nombreux exemples de logigramme dans le logiciel.
Télécharger le modèle de logigramme de la demande d'assurance au format PDF
Télécharger le modèle de logigramme de la demande d'assurance au format modifiable
Autres exemples de logigramme
|
|
|
| Logigramme de traitement des plaintes | Logigramme de processus des ventes | Logigramme des achats |
Daniel Apr 20, 26
Vous pouvez aussi aimer
Simple. Intelligent. Des diagrammes étonnants pour chaque idée.