Menu
-
Exemples de diagrammes de flux
-
Exemples d'organigrammes
- Alternative de schéma P&ID de Visio
- Création d'un diagramme de flux simple avec des exemples et des modèles
- Exemples d’organigrammes d’entreprise simples et couramment utilisés
- Exemples d'organigramme hôpital gratuits à télécharger
- Faire l'organigramme pour gérer les ressources humaines
- Exemple et modèles de diagramme de flux de données d'entrepôt
-
Exemples de dessins d'architecture
-
Exemples infographiques
-
Exemples de diagrammes scientifiques
-
Exemples de graphiques
-
Exemples de conceptions graphiques
- Modèles de cartes d'anniversaire modifiables et imprimables gratuits
- Modèles de cartes imprimables pour la Saint-Valentin
- Comment créer un plan de jardin en Word
- Logiciel de stylisme et mode pour les stylistes travaillant sur Linux
- Logiciel pour le design de présentation sur Linux - Concevoir vos présentations
-
Exemples de maquettes fonctionnelles
-
Exemples d'organisateurs graphiques
-
Exemples de diagrammes ER
-
Exemples de diagrammes d'affaires
-
Exemples de cartes mentales
-
Exemples de graphiques de projet
-
Exemples de diagrammes logiciels
-
Exemples de diagramme de réseau
-
Exemples de flux de travail
-
Exemples de diagrammes de base
- Logiciel smart pour créer des diagrammes circulaires sur Linux
- Logiciel pour créer des modèles d'entité-association avec d'abondants exemples sur Linux
- Logigramme des ventes de marketing faciles à comprendre
- Modèles de cartographie de flux de valeur pour PPT
- Exemples et Modèles de diagramme PERT à personnaliser
-
Exemples de schématisations conceptuelle
-
Exemples de projets
-
Exemples de diagrammes UML
-
Exemples de schémas P&ID
-
Exemples de schémas électriques
-
Exemples des cartes
-
Exemples de bases de données
-
Exemples de formulaires
-
Exemples de designs de mode
-
Exemples de cartes
-
Exemples de Clips Art
- Accueil
- Exemples d'organigrammes
- Exemple et modèles de diagramme de flux de données d'entrepôt
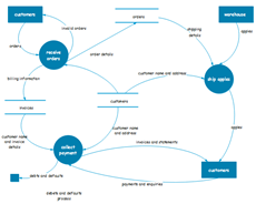
Un exemple de diagramme de flux de données d'entrepôt réalisé par Edraw est illustré ci-dessous. Avec ce modèle facilement personnalisable, les utilisateurs peuvent représenter n'importe quel diagramme de flux de données d'entrepôt existant.
Modèle de diagrammes de flux de données d'entrepôt
Le modèle de diagramme de flux de données d'entrepôt peut économiser beaucoup d'heures dans la création d'un diagramme de flux de données d'entrepôt à l'aide de symboles intégrés à côté du canevas. Vous pouvez télécharger et modifier ce modèle pour votre propre usage.
Pour apprendre à créer le diagramme de flux de données, vous pouvez cliquer sur le guide de diagramme de flux de données.
Télécharger les diagrammes de flux de données d'entrepôt en format PDF
Télécharger les diagrammes de flux de données d'entrepôt en format modifiable
Plus d'exemple de diagramme de flux de données
|
|
|
| Diagramme de flux de la gestion du recrutement | Flux de données d'analyse de fichiers | Diagramme de flux de données des clients |
Modèles gratuits de diagramme de flux de données en Word, PowerPoint, PDF
Découvrez pourquoi Edraw est le meilleur logiciel pour créer un diagramme de flux de données d'entrepôt. Télécharger Edraw gratuitement.
Daniel Apr 20, 26
Simple. Intelligent. Des diagrammes étonnants pour chaque idée.
