Menu
-
Exemples de diagrammes de flux
-
Exemples d'organigrammes
-
Exemples de dessins d'architecture
-
Exemples infographiques
-
Exemples de diagrammes scientifiques
-
Exemples de graphiques
-
Exemples de conceptions graphiques
- Modèles de cartes d'anniversaire modifiables et imprimables gratuits
- Modèles de cartes imprimables pour la Saint-Valentin
- Comment créer un plan de jardin en Word
- Logiciel de stylisme et mode pour les stylistes travaillant sur Linux
- Logiciel pour le design de présentation sur Linux - Concevoir vos présentations
-
Exemples de maquettes fonctionnelles
-
Exemples d'organisateurs graphiques
-
Exemples de diagrammes ER
-
Exemples de diagrammes d'affaires
-
Exemples de cartes mentales
-
Exemples de graphiques de projet
-
Exemples de diagrammes logiciels
-
Exemples de diagramme de réseau
-
Exemples de flux de travail
-
Exemples de diagrammes de base
- Logiciel smart pour créer des diagrammes circulaires sur Linux
- Logiciel pour créer des modèles d'entité-association avec d'abondants exemples sur Linux
- Logigramme des ventes de marketing faciles à comprendre
- Modèles de cartographie de flux de valeur pour PPT
- Exemples et Modèles de diagramme PERT à personnaliser
-
Exemples de schématisations conceptuelle
-
Exemples de projets
-
Exemples de diagrammes UML
-
Exemples de schémas P&ID
-
Exemples de schémas électriques
-
Exemples des cartes
-
Exemples de bases de données
-
Exemples de formulaires
-
Exemples de designs de mode
-
Exemples de cartes
-
Exemples de Clips Art
- Accueil
- Exemples de graphiques
- Exemples et modèles de flux de données d'analyse de fichiers
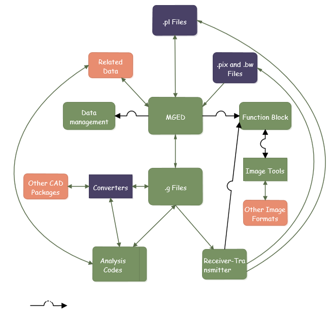
Un exemple de flux de données d'analyse de fichier tracé avec Edraw est présenté ci-dessous. Ce modèle personnalisable est disponible pour les utilisateurs de télécharger et de modifier pour leur propre usage.
Modèles de flux de données d'analyse de fichiers
Le modèle de flux de données d'analyse de fichier est préparé pour que vous ayez une conception rapide. Commencez par ce modèle facilement personnalisable et modifiez les informations requises. Vous trouverez rapidement et pratique de faire de grands diagrammes de flux de données.
Pour apprendre à créer le diagramme de flux de données, vous pouvez cliquer sur le guide de la création de diagramme de flux de données.
Télécharger des modèles de flux de données d'analyse de fichiers en format PDF
Télécharger des modèles de flux de données d'analyse de fichiers en format modifiable
Plus d'exemple de diagramme de flux de données
|
|
|
| Diagramme de flux de la gestion du recrutement | Diagramme de flux de données du système ATM | Diagramme de flux de données des clients |
Modèles gratuits de diagramme de flux de données en Word, PowerPoint, PDF
Daniel Apr 20, 26
Vous pouvez aussi aimer
Simple. Intelligent. Des diagrammes étonnants pour chaque idée.
