-
Diagramme
-
How-Tos
-
Beispiele
-
Symbole
-
Wissen
Edraw Max ist eine UML-Diagrammsoftware, die mit vorgefertigten UML-Diagrammvorlagen geliefert wird, mit denen jeder problemlos ein schönes UML-Diagramm erstellen kann. Die UML-Diagrammvorlagen sind einfach zu verwenden und kostenlos. Edraw Max kann auch alle diese Vorlagen in PowerPoint-, PDF- oder Word-Vorlagen konvertieren.
EdrawMax: Die intelligente Wahl für die Erstellung von Diagrammen
-
Automatisierte Diagramme mit KI-Unterstützung
- Über 210 Arten von Diagrammen mühelos erstellen
- Verschiedene Vorlagen & Symbole um Ihre Bedürfnisse
- Drag & Drop-Schnittstelle und einfach zu bedienen
- Jedes Detail mit intelligenten und dynamischen Toolkits anpassen
- Kompatibel mit einer Vielzahl von Dateiformaten, wie MS-Office, Visio, PDF, usw
- Diagramme exportieren, drucken und teilen
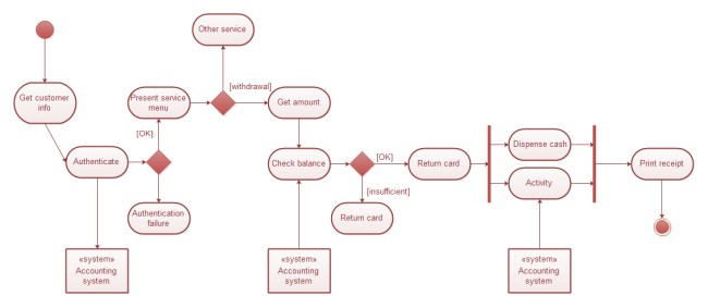
Edraw UML-Diagrammvorlage
Beginnen Sie mit der kostenlosen Edraw-UML-Diagrammvorlage
Das Erstellen eines UML-Diagramms in Edraw ist einfach. Es dauert nur wenige Sekunden, um eine grundlegende Vorlage auszuwählen, Text und Bilder einzufügen und das Aussehen anzupassen.
Kostenlos UML-Diagrammvorlage Herunterladen
Wenn Sie eine vorgefertigte Vorlage verwenden möchten, rufen Sie die Seite UML-Diagrammvorlagen auf und wählen Sie das für Sie am besten geeigneten UML-Diagramm aus.
PowerPoint UML-Diagrammvorlage
Einfach zu erstellendes UML-Diagramm in PowerPoint
Nachdem ein UML-Diagramm erstellt wurde, wird Ihre Zeichnung durch Klicken auf die Schaltfläche Exportieren ohne Klarheitsverlust in die MS PowerPoint-Präsentation übertragen.
Sie müssen einige Dinge berücksichtigen, wenn Sie ein UML-Diagramm in Ihrem Softwaresystem erstellen.
Word-UML-Diagrammvorlage
Personalisieren Sie Ihr UML-Diagramm und geben Sie ihm das gewünschte Erscheinungsbild
Um die Vorlage als Entwurfsvorlage zu speichern, müssen Sie Edraw herunterladen und bearbeiten. Alle Vorlagen in den Software-Galerie-Fenstern können leicht in Farbe, Thema und Effekt geändert werden.
PDF UML-Diagrammvorlage
Erstellen Sie ein UML-Diagramm für PDF
Alle sind einfach. Wenn Sie nur auf die Schaltfläche PDF exportieren klicken, wird Ihre UML-Diagrammvorlage in PDF konvertiert.
Sie können die PDF-UML-Diagrammvorlage öffnen, um die Qualität anzuzeigen.
Weitere UML-Diagrammvorlagen
Weitere Fehlerbaumvorlagen werden hier für Kostenlos Herunterladen und Verwendung bereitgestellt. Klicken Sie auf die Bilder, um die PDF- oder bearbeitbare Version herunterzuladen.
Erfahren Sie, warum Edraw Max ein hervorragendes Programm zum Erstellen eines UML-Diagramms ist. Probieren Sie Edraw Max KOSTENLOS aus.
EdrawMax: Die intelligente Wahl für die Erstellung von Diagrammen
-
Automatisierte Diagramme mit KI-Unterstützung
- Über 210 Arten von Diagrammen mühelos erstellen
- Verschiedene Vorlagen & Symbole um Ihre Bedürfnisse
- Drag & Drop-Schnittstelle und einfach zu bedienen
- Jedes Detail mit intelligenten und dynamischen Toolkits anpassen
- Kompatibel mit einer Vielzahl von Dateiformaten, wie MS-Office, Visio, PDF, usw
- Diagramme exportieren, drucken und teilen



