Modèles gratuits de diagramme de processus

DMAIC Analysis

Quality Control Flowchart

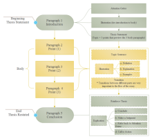
Writing Flowchart

Job Hiring Flowchart

Insurance Claim Flowchart

E-commerce Flowchart

Blank Flowchart

Logistic Flowchart

Event-Driven Process Diagram

DMAIC Model

Algorithm Flowchart

Project Management Flowchart

Transaction Flowchart

Agile Vs Waterfall

Flower Process List

Product Development Process

Waterfall Methodology

Graphics Foundation

American Emergency Plan

Remember Lyrics Flowchart
Téléchargement gratuit de modèles de diagramme de processus
Vous pouvez utiliser cette communauté de partage de partager vos créations impressionnantes et inspirer d'autres concepteurs de diagramme. Tous les modèles de diagramme de processus sont en format vectoriel permettant aux utilisateurs de modifier et personnaliser. Explorez ce que vous convient le mieux et télécharger pour votre propre usage.