UML Klassendiagramm Beispiele & Erstellen
Haben Sie schon einmal von einem Klassendiagramm oder einem UML-Klassendiagramm gehört? Wenn nicht, dann machen Sie sich keine Sorgen. Wir führen Sie in die Klassendiagramme ein und zeigen Ihnen, wie Sie Ihr Klassendiagramm erstellen.
Ein ist ein Entwurf, der zur Erstellung eines oder mehrerer Objekte verwendet wird. Die Unified Modelling Language (UML) ist eine Software-Sprache, die zur Visualisierung des Designs eines Systems oder Objekts verwendet wird. Ein UML-Diagramm eignet sich perfekt für den Entwurf eines Produkts und konzentriert sich auf wichtige Punkte wie das ergonomische Design, bevor ein Prototyp erstellt wird. Es ist auch ein wichtiger Teil der Dokumentation eines Projekts.
In diesem Artikel
Was ist ein Klassendiagramm?
Ein Klassendiagramm ist eine statische Struktur, die in der Softwareentwicklung verwendet wird. Ein Klassendiagramm zeigt die Klassen, Attribute, Operationen und die Beziehung zwischen ihnen. Dies hilft Softwareingenieuren bei der Entwicklung des Codes für eine Anwendung. Es wird auch zur Beschreibung, Visualisierung und Dokumentation der verschiedenen Facetten eines Systems verwendet.
Klassendiagramme sind die einzigen UML-Diagramme, die direkt auf objektorientierte Sprachen abgebildet werden können. Deshalb werden sie häufig bei der Modellierung objektorientierter Systeme eingesetzt und sind bei der Erstellung von objektorientierten Systemen weit verbreitet.
Klassendiagramme sind eines der wichtigsten Diagramme in der Codierung, da sie die Grundlage für Komponenten- und Einsatzdiagramme bilden und die Verantwortlichkeiten in einem System beschreiben. Außerdem werden sie für die Analyse und das Design einer Anwendung verwendet und kommen auch beim Forward und Reverse Engineering zum Einsatz.
Klassen Notation
Ein Klassendiagramm besteht aus drei Hauptbestandteilen, wie in der folgenden Abbildung dargestellt:
- Klassenname
- Klassenattribute
- Klassenoperationen

Ein einzelnes Rechteck wird verwendet, um die Klasse wie oben gezeigt darzustellen. Das Rechteck ist in drei Abschnitte unterteilt, wobei der oberste der Klassenname ist, dann die Attribute in der Mitte und die Operationen im unteren Bereich.
Klassenname
Der Klassenname ist wichtig für die grafische Darstellung. Er sollte im oberen Feld fett geschrieben sein und mit einem Großbuchstaben beginnen. Außerdem sollte eine abstrakte Klasse kursiv geschrieben werden.
Attribute
Attribute werden in das mittlere Feld geschrieben und listen alle Eigenschaften des modellierten Objekts auf. Sie können einfach neue Attribute hinzufügen oder neue Attribute aus bereits aufgeführten Attributen ableiten. Attribute müssen aussagekräftig sein und werden normalerweise mit dem Sichtbarkeitsfaktor verwendet, der die Zugänglichkeit eines Attributs beschreibt.

Operationen
Operationen sind Prozesse, die eine Klasse ausführen kann. Sie entsprechen den Methoden einer Klasse. Sie brauchen keine Operationen anzuzeigen, die den Attributen ähnlich sind, denn das kann man bereits aus den Informationen ableiten.
Klassenbeziehungen
Um ein Klassendiagramm zu erstellen, müssen Sie im nächsten Schritt Beziehungen herstellen. Es gibt drei Hauptarten von Beziehungen:
- Verallgemeinerungen
- Assoziation
- Abhängigkeiten
Verallgemeinerungen
Verallgemeinerungen werden oft als Vererbung bezeichnet, da sie eine Unterklasse mit ihrer Oberklasse verbinden. Das Klassendiagramm ermöglicht es einer Unterklasse, von mehreren Oberklassen zu erben, aber es kann nicht verwendet werden, um die Implementierung von Schnittstellen zu modellieren. Giro-, Spar- und Kreditkonten werden nach Konto verallgemeinert

Assoziation
Eine Assoziation zeigt eine statische Beziehung zwischen zwei Entitäten. Die Assoziation zwischen einem Studenten und einer Universität ist das "Studium".

Der Multiplikationsfaktor in der Assoziation gibt an, wie oft ein Attribut multipliziert wird. Wenn 100 Menschen in einem Unternehmen arbeiten, dann hat sich das Attribut 100-mal vervielfacht.
Bei der haben 2 Klassen eine Ganzes-Teil-Beziehung. Wenn zum Beispiel ein Mitarbeiter nicht kommt, bleibt die Organisation auf der Strecke.

Die Aggregation hat einen weiteren speziellen Typ, der genannt wird. Bei der Komposition ist eine Klasse so stark mit einer anderen Klasse verbunden, dass sie ohne diese nicht mehr funktioniert. Wenn zum Beispiel ein Unternehmen geschlossen wird, müssen alle Mitarbeiter gehen.

Abhängigkeiten
Die Abhängigkeit zeigt, dass eine Klasse von einer anderen abhängt. Veränderungen in einer Klasse führen zu Veränderungen in einer anderen Klasse. Zum Beispiel ist ein Mitarbeiter von dem Unternehmen abhängig.

EdrawMax für die Erstellung von Klassendiagrammen verwenden
Auch wenn Klassendiagramme meist dazu verwendet werden, die statische Sicht des Systems zu modellieren, ist das noch nicht alles. Klassendiagramme sind für die Konstruktion eines ausführbaren Codes für das Forward oder Reverse Engineering eines Systems unerlässlich. Abgesehen davon ist es eine hervorragende Basis für Einsatz- und Komponentendiagramme. Es ist jedoch wichtig, dass Sie für jedes Szenario geeignete Diagramme verwenden.
Die Erstellung eines UML Klassendiagramms mit EdrawMax ist intuitiv und effizient. Folgen Sie den nachstehenden Schritten, um ein professionelles UML Klassendiagramm Beispiel zu erstellen:
Schritt 1: Vorlage auswählen
Starten Sie EdrawMax und navigieren Sie zur Kategorie Software-Entwicklung auf der Startseite. Wählen Sie die Option UML Klassendiagramm, um eine leere Vorlage oder ein vorhandenes Diagramm zu bearbeiten.

Schritt 2: Symbole und Elemente hinzufügen
Nach dem Öffnen der Vorlage bietet die Symbolbibliothek auf der linken Seite zahlreiche UML-Elemente, darunter UML-Klassen, Kommunikationsdiagramme und Sequenzdiagramme. Ziehen Sie die gewünschten Symbole per Drag-and-Drop in die Zeichenfläche.

Schritt 3: Diagramm anpassen
- Verwenden Sie das Textwerkzeug aus der oberen Symbolleiste, um Klassennamen, Attribute und Methoden hinzuzufügen.
- Über die Formatierungsoptionen können Sie Schriftart, Farbe und Linienstil anpassen, um das Diagramm klar und visuell ansprechend zu gestalten.
Schritt 4: Verbindungslinien erstellen
Nutzen Sie die automatischen Verbindungslinien, um Beziehungen zwischen Klassen darzustellen. Diese Verbindungslinien passen sich dynamisch an, sodass die Lesbarkeit auch bei Änderungen erhalten bleibt.
Tipps: Automatisches Routing
EdrawMax bietet eine Auto-Routing-Funktion für Verbindungslinien. Diese Funktion vermeidet automatisch Überschneidungen und sorgt für ein sauberes Layout. Sie können diese Funktion bei Bedarf im Verbindungsmenü deaktivieren.
Schritt 5: Design optimieren
Unter der Registerkarte Design können Sie weitere Anpassungen vornehmen, wie z. B. Hintergrundfarben, Wasserzeichen oder Ränder hinzufügen. Diese Optionen erleichtern die visuelle Optimierung Ihres UML Klassendiagramms Beispiels.

Schritt 6: Exportieren und teilen
Sobald Ihr Klassendiagramm fertiggestellt ist, klicken Sie auf Exportieren. Sie können das Diagramm in verschiedenen Formaten wie PDF, Word, oder PNG speichern und es ohne Wasserzeichen weitergeben.

EdrawMax ist sowohl für Ingenieure als auch für Amateure ein hervorragendes Tool zum Erstellen von Klassendiagrammen zur Unterstützung Ihrer Dokumentation und zur Visualisierung Ihrer Geräte und Designs. Mit einer vollständigen Bibliothek voller professioneller Klassendiagramm-Beispiele können Sie ganz einfach eines auswählen und es nach Ihren Bedürfnissen anpassen. Darüber hinaus ermöglicht die benutzerfreundliche Oberfläche jedem, vom Profi bis zum Anfänger, die einfache Nutzung der Software. Erstellen Sie also Ihre Klassendiagramme mit EdrawMax einfach und schnell.
Klassendiagramm-Beispiele für gängige Szenarien
1. Klassendiagramm für Geldautomaten
Dieses Klassendiagramm veranschaulicht die grundlegenden Aspekte eines Geldautomatensystems, einschließlich Bank, Geldautomat, Konto, Karte, Transaktion, Beleg und Benutzer. Die genauen Beziehungen und Interaktionen zwischen diesen Entitäten werden dargestellt. So wird beispielsweise gezeigt, wie eine Bank mehrere Geldautomaten verwaltet und wie eine Karte mit einem Konto verbunden ist, während Transaktionen stattfinden. Das Diagramm beschreibt einige der Schlüsselfunktionen wie Kartenprüfung, Transaktionsverarbeitung und Quittungserstellung, wie sie zu den Hauptfunktionen des Geldautomatensystems gehören.
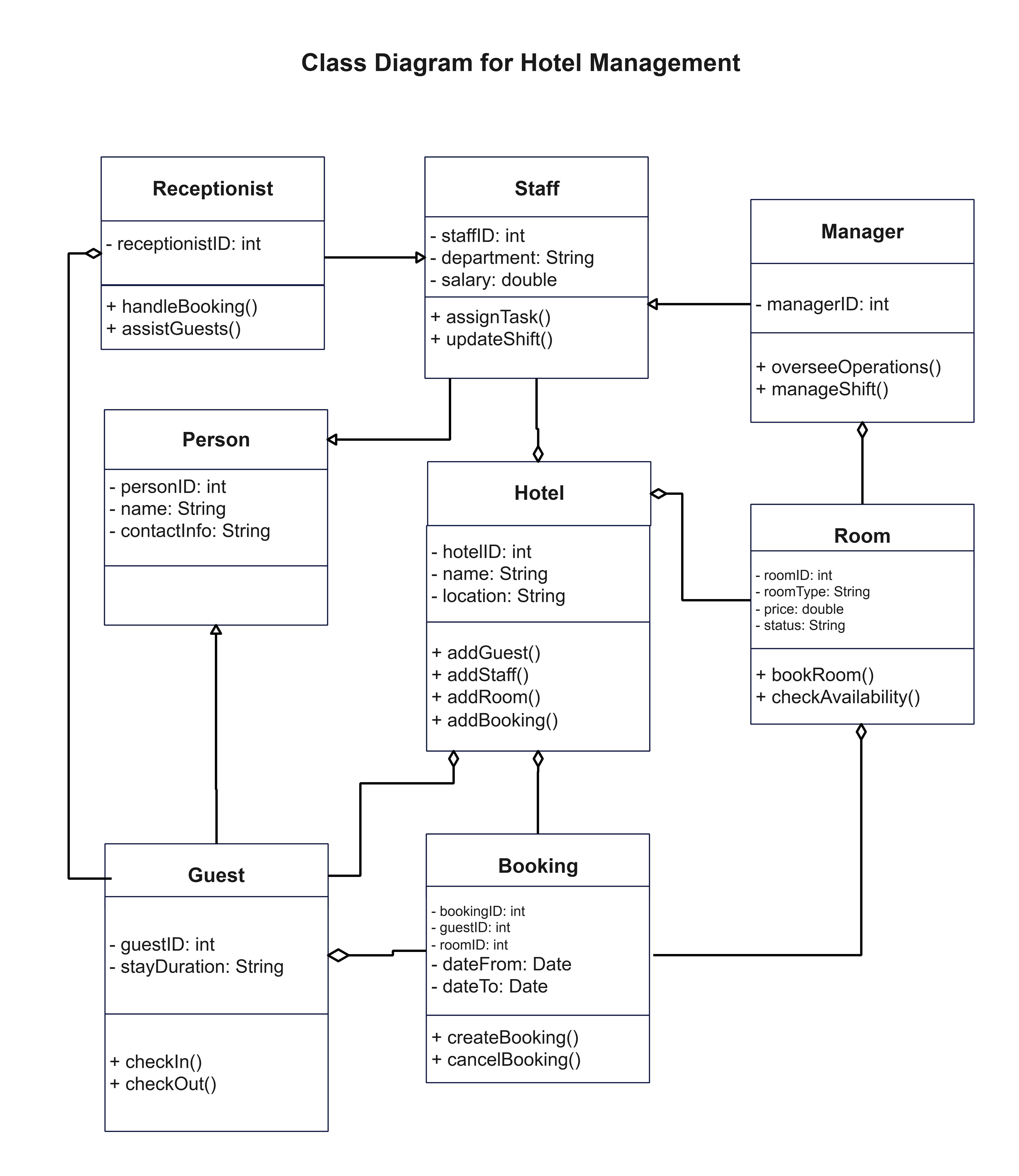
2. Klassendiagramm für Hotel Management Systeme
In diesem Klassendiagramm für das Hotelmanagement werden alle Klassen sorgfältig miteinander verknüpft, indem sie durch Pfeile miteinander verbunden werden, um die Beziehung zwischen ihnen zu verdeutlichen. Sie können dieses Klassendiagramm für das Hotelmanagement leicht anpassen und weitere Klassen hinzufügen, wenn Sie möchten.
3. Klassendiagramm für Bibliotheksverwaltungssysteme
Das Klassendiagramm des Bibliotheksverwaltungssystems enthält mehrere Klassen wie Benutzer, Bibliothekar, Buch, Konto, etc. Anschließend werden die Attribute und Operationen der einzelnen Klassen beschrieben, die sie für das Bibliotheksverwaltungssystem miteinander verknüpfen.
4. Klassendiagramm für das Online-Shopping
Dieses Onlineshopping-Klassendiagramm zeigt das Domänenmodell für das Onlineshopping. Dieses Diagramm hilft Software-Ingenieuren und Business-Analysten, das Diagramm leicht zu verstehen. Das Diagramm verbindet Klassen wie Benutzer und Konto, um zu zeigen, wie eine Bestellung aufgegeben und dann versandt wird.
5. Klassendiagramm für Krankenhausverwaltungssysteme
Wenn Sie ein Klassendiagramm für die Krankenhausverwaltung erstellen möchten, ist dies eine hervorragende Vorlage, die Sie nach Ihren Bedürfnissen anpassen können. Dieses Domänenmodell zeigt verschiedene Klassendiagramme wie Patient, Personal, Behandlung und die Beziehungen zwischen ihnen.
6. Klassendiagramm für das Bankensysteme
Dieses Klassendiagramm für ein Bankensystem zeigt Banken, Geldautomaten, Kunden, etc. als verschiedene Klassen. Die Attribute sind jeweils im zweiten Feld aufgelistet und dann miteinander verknüpft, um die Beziehung zwischen ihnen aufzuzeigen. Die Attribute einer Bank können zum Beispiel Kontonummer und Saldo sein.
7. Klassendiagramm für Studentenregistrierungssysteme
In diesem Klassendiagramm können Sie mehrere Klassen wie Student, Konto, Kursregistrierungsmanager, Kurs, etc. anzeigen. Dieses Klassendiagramm ist aufgrund seines linearen Aufbaus recht einfach. Registrierung, Kurs und Konto sind Unterklassen des Registrierungsmanagers und sind mit diesem über einen durchgehenden Pfeil verbunden. Wenn Ihr Registrierungssystem ein wenig anders funktioniert, können Sie neue Klassen hinzufügen und diese Vorlage einfach ändern.
8. Klassendiagramm für das Reservierungssystem einer Fluggesellschaft
Diese Vorlage für das Klassendiagramm des Reservierungssystems einer Fluggesellschaft zeigt die Klassen, ihre Struktur, Attribute, Operationen und Beziehungen. Die wichtigsten Klassen in der unten stehenden Tabelle sind Reservierung, Passagier, Ticketbuchung, Mitarbeiter, etc. In diesem Diagramm gibt es mehrere abhängige und aggregierte Beziehungen als mehrere Passagiere.

Quelle: www.freeprojectz.com