Templates >  Biologie >  DNA-Konzeptkarte-Vorlage

DNA-Konzeptkarte-Vorlage

DNA ist der grundlegende Code des Lebens. Sie speichert genetische Informationen, die die Merkmale eines Organismus bestimmen. Eine DNA-Konzeptkarten-Vorlage hilft Studierenden und Forschenden, komplexe biologische Zusammenhänge visuell darzustellen. Dieses visuelle Werkzeug vereinfacht das Lernen über Molekularbiologie, Genetik und die evolutionären Prozesse, die unsere natürliche Welt prägen.

Vorlage verwenden
Kostenlos herunterladen
Kostenlos herunterladen
Kostenlos herunterladen
Kostenlos herunterladen
Kostenlos herunterladen

Über diese DNA-Konzeptkarten-Vorlage

Diese DNA-Konzeptkarten-Vorlage bietet eine klare visuelle Aufschlüsselung der biologischen Vererbung. Sie verbindet molekulare Strukturen mit großen evolutionären Konzepten. Sie können diese Knoten einfach anpassen, um Genetik zu studieren oder komplexe zelluläre Prozesse Ihren Schülern im Unterricht zu erklären.

Definition und Information

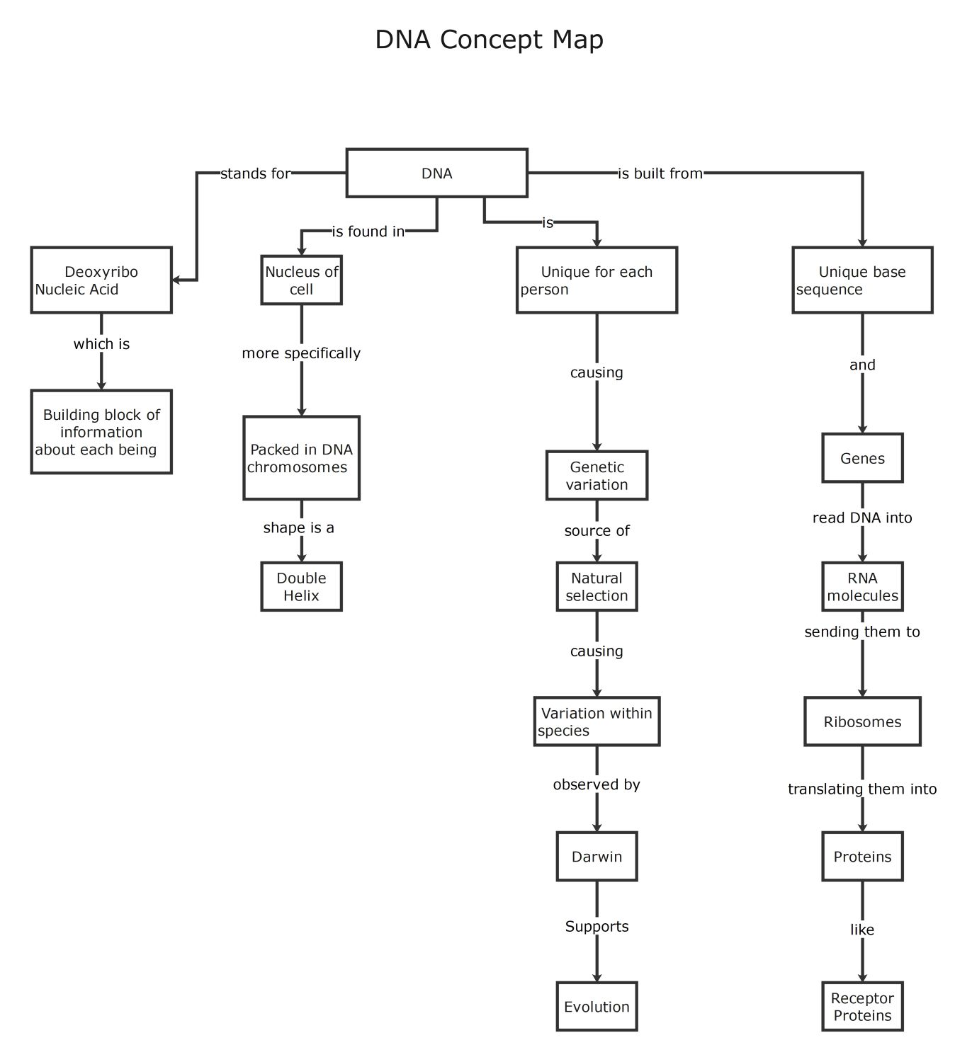
DNA steht für Desoxyribonukleinsäure und dient als primärer Baustein der Information für jedes Lebewesen. Sie enthält die wesentlichen Anweisungen, die ein Organismus benötigt, um sich in seiner Umgebung zu entwickeln, zu überleben und erfolgreich fortzupflanzen.

  • Desoxyribonukleinsäure
  • Informationsbaustein über jedes Lebewesen

Struktur und Lokalisation

DNA befindet sich hauptsächlich im Zellkern. Sie ist genauer gesagt in dicht gepackten Chromosomen organisiert. Die physikalische Struktur dieses genetischen Materials ist bekannt und wird als Doppelhelix-Form dargestellt.

  • Zellkern
  • Verpackt in DNA-Chromosomen
  • Doppelhelix

Variation und Evolution

Gensequenzen sind für jede Person einzigartig, was zu erheblicher genetischer Variation führt. Diese Variation treibt natürliche Selektion und Artenvielfalt voran. Diese Muster wurden von Charles Darwin beobachtet und liefern starke Belege für die moderne Evolutionstheorie.

  • Einzigartig für jede Person
  • Genetische Variation
  • Natürliche Selektion
  • Variation innerhalb von Arten
  • Darwin
  • Evolution

Genexpression

DNA besteht aus einzigartigen Basensequenzen, die Gene bilden. Diese Gene werden in RNA-Moleküle abgelesen und zu Ribosomen transportiert. Schließlich übersetzen Ribosomen den RNA-Code in funktionale Proteine, wie beispielsweise spezifische Rezeptorproteine für Zellen.

  • Einzigartige Basensequenz
  • Gene
  • RNA-Moleküle
  • Ribosomen
  • Proteine
  • Rezeptorproteine

FAQs zu dieser Vorlage

  • Eine DNA-Konzeptkarte ist äußerst nützlich, weil sie komplexe biologische Systeme in überschaubare Teile unterteilt. Studierende können die direkte Verbindung zwischen mikroskopischen Basensequenzen und makroskopischen evolutionären Veränderungen erkennen. Indem sie visualisieren, wie Gene in Proteine übersetzt werden, behalten Lernende Informationen besser als beim reinen Textlesen. Sie dient als gedankliches Gerüst zum Verständnis der Grundprinzipien der Genetik.

  • DNA unterstützt die Evolutionstheorie, indem sie zeigt, wie genetische Variation innerhalb einer Art entsteht. Kleine Veränderungen in der Basensequenz führen zu unterschiedlichen Merkmalen. Die natürliche Selektion wirkt dann auf diese Variationen ein und begünstigt jene, die das Überleben fördern. Charles Darwin beobachtete diese Unterschiede, und moderne DNA-Analysen bestätigen diese evolutionären Verwandtschaftsbeziehungen über verschiedene Arten und historische Epochen hinweg.

  • Ribosomen spielen eine zentrale Rolle als Produktionsstätte für Proteine innerhalb der Zelle. Nachdem Gene in RNA-Moleküle transkribiert wurden, wandern diese Stränge zu den Ribosomen. Die Ribosomen lesen dann den RNA-Code und übersetzen ihn in spezifische Aminosäureketten. Diese Ketten falten sich schließlich zu funktionsfähigen Proteinen wie Rezeptorproteinen, die für die zelluläre Kommunikation verwendet werden.

Edraw Team

Edraw Team

May 04, 26
Artikel teilen:

Ähnliche Vorlagen

Zell-Konzeptkarte-Vorlage

Meiose-Konzeptkarte

Pflanzengewebe-Konzeptkarte

Nervensystem Konzeptkarte

Pflanzen-Konzeptkarte

Medizinische Concept Map-Vorlage

Kohlenhydrate-Konzeptkarte

Konzeptkarte Immunsystem Vorlage

Concept-Map-Vorlage zu Biomolekülen

Concept-Map-Vorlage zum Stoffwechsel

Zeichnen beenden Start describing.

KI-Diagrammerstellung ist nicht nur Text-zu-Diagramm.
KI versteht jetzt jede Eingabe, ruft Live-Daten ab, passt sich durch Dialog an und funktioniert überall.