Templates >   >  Kohlenhydrate-Konzeptkarte

Kohlenhydrate-Konzeptkarte

Kohlenhydrate sind essenzielle Makronährstoffe, die dem menschlichen Körper primär Energie liefern. Sie umfassen Zucker, Stärke und Ballaststoffe, die in verschiedenen natürlichen Nahrungsquellen vorkommen. Diese Konzeptkarte hilft Studierenden und medizinischen Fachkräften, ihre chemischen Strukturen zu verstehen. Durch die Einteilung in einfache und komplexe Kategorien lassen sich ihre biologischen Funktionen leicht erfassen.

Vorlage verwenden
Kostenlos herunterladen
Kostenlos herunterladen
Kostenlos herunterladen
Kostenlos herunterladen
Kostenlos herunterladen

Über diese Kohlenhydrat-Konzeptkarte-Vorlage

Diese Vorlage bietet eine übersichtliche visuelle Darstellung der verschiedenen Kohlenhydratarten, die in der Natur vorkommen. Sie gliedert komplexe biologische Konzepte in gut verständliche Abschnitte für Lernende. Sie können die Vorlage nutzen, um molekulare Strukturen und Nahrungsquellen effizient zu lernen.

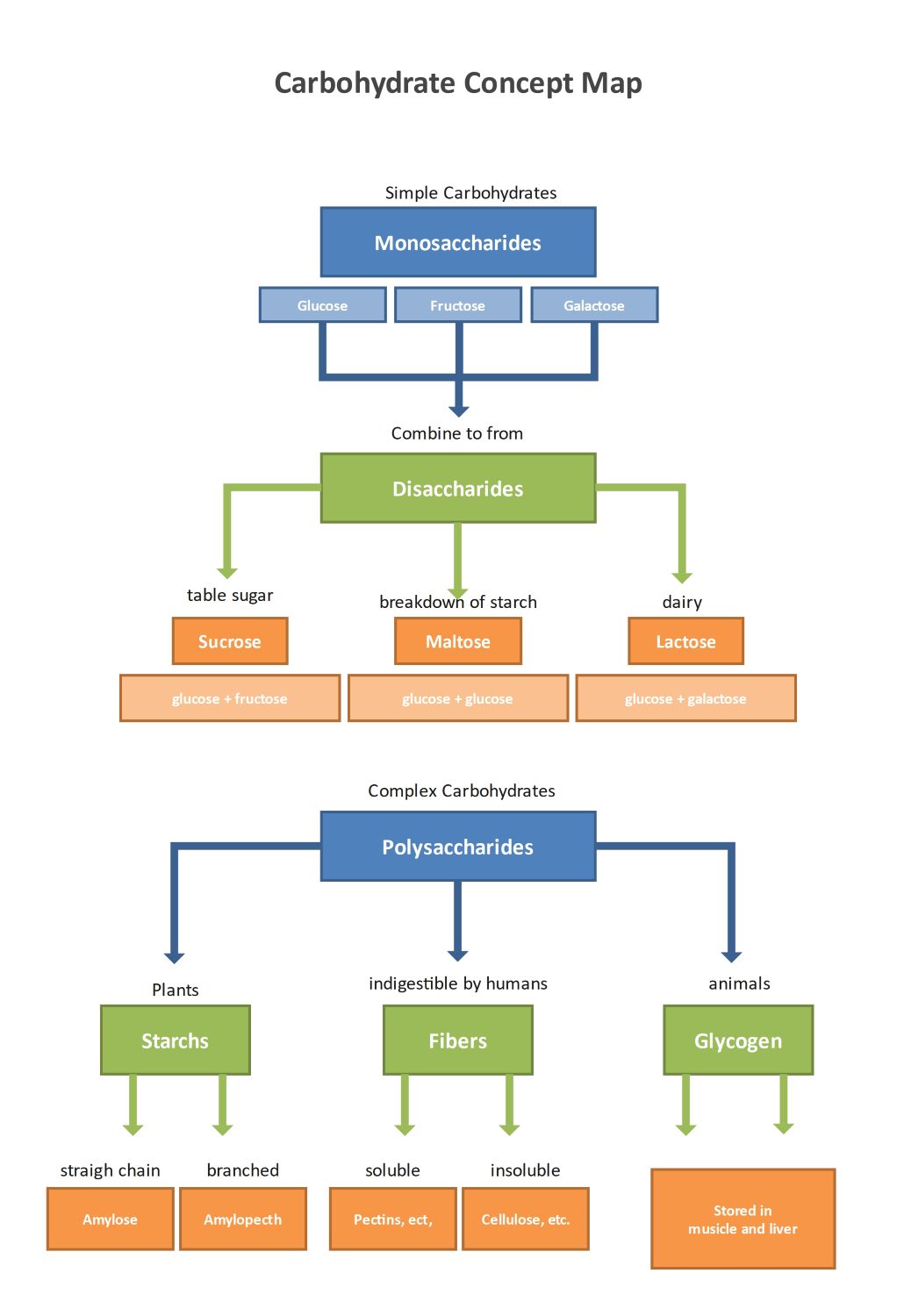
Monosaccharide

Monosaccharide sind die einfachste Form von Kohlenhydraten und bestehen aus einzelnen Zuckermolekülen. Sie dienen als primäre Energiequelle für den Zellstoffwechsel und werden leicht in den Blutkreislauf zur Energiegewinnung aufgenommen.

  • Glucose
  • Fructose
  • Galactose

Disaccharide

Disaccharide entstehen, wenn sich zwei Monosaccharide über eine chemische Bindung verbinden. Diese Doppelzucker sind in vielen Haushaltsprodukten und Milchprodukten verbreitet. Sie müssen durch Enzyme aufgespalten werden, bevor der Körper sie verwerten kann.

  • Saccharose (Haushaltszucker)
  • Maltose (Stärkeabbau)
  • Lactose (Milchzucker)

Polysaccharide

Polysaccharide sind komplexe Kohlenhydrate aus langen Ketten von Zuckereinheiten. Sie dienen hauptsächlich als Energiespeicher oder Strukturstütze in lebenden Organismen. Diese Moleküle benötigen mehr Zeit, um vom menschlichen Verdauungssystem vollständig verarbeitet zu werden.

  • Stärke (Amylose und Amylopektin)
  • Ballaststoffe (löslich und unlöslich)
  • Glykogen (gespeichert in Muskeln und Leber)

FAQs about this Template

  • Einfache Kohlenhydrate bestehen aus einem oder zwei Zuckermolekülen und liefern schnell verfügbare Energie. Komplexe Kohlenhydrate enthalten längere Zuckerketten, deren Abbau im Körper mehr Zeit in Anspruch nimmt. Diese langsamere Verdauung führt zu einer gleichmäßigen Energiefreisetzung über einen längeren Zeitraum. Da sie häufig Ballaststoffe enthalten, gelten komplexe Kohlenhydrate im Allgemeinen als gesündere Option für eine ausgewogene Ernährung.

  • Ballaststoffe sind eine Art komplexer Kohlenhydrate, die der menschliche Körper nicht vollständig verdauen kann. Im Gegensatz zu Stärke oder Zucker sind unsere Verdauungsenzyme nicht in der Lage, die chemischen Bindungen in Ballaststoffmolekülen aufzuspalten. Das bedeutet, dass Ballaststoffe den Verdauungstrakt weitgehend intakt passieren. Sie spielen eine entscheidende Rolle für die Aufrechterhaltung der Verdauungsgesundheit, die Regulierung des Blutzuckerspiegels und tragen dazu bei, dass man sich nach einer Mahlzeit länger satt fühlt.

  • Wenn der Körper mehr Glukose hat, als er für die unmittelbare Energieversorgung benötigt, wandelt er den Überschuss in Glykogen um. Glykogen ist ein Polysaccharid, das hauptsächlich in Leber und Muskelgewebe gespeichert wird. In Phasen körperlicher Aktivität oder beim Fasten baut der Körper dieses Glykogen wieder zu Glukose ab. Dieser Prozess stellt sicher, dass Organe und Muskeln auch dann kontinuierlich mit Energie versorgt werden, wenn Sie gerade keine Nahrung aufnehmen.

Edraw Team

Edraw Team

Apr 15, 26
Artikel teilen:

Ähnliche Vorlagen

Jährlicher Finanzdaten-Bericht

Zeitleiste der Geschichte der Frauenrechte

Berühmte Frauen der Geschichte

Concept Map zum Thema Design

Designer Toy Branchenkarte: Von der IP-Entwicklung bis zum Vertrieb

Ein Leitfaden zur Immobilien-Wertschöpfungskette

Flussdiagramm für Produktionsplanung und -steuerung

Value Chain-Modell-Vorlage zur Optimierung von Abläufen

Wartungsplan für Stromnetze 2025

User Story Mapping für Office-Zeichensoftware

Zeichnen beenden Start describing.

KI-Diagrammerstellung ist nicht nur Text-zu-Diagramm.
KI versteht jetzt jede Eingabe, ruft Live-Daten ab, passt sich durch Dialog an und funktioniert überall.