跨职能流程图 BPMN 过程流程图 基本流程图 IDEF0 事件流程图 原因结果图 数据流图 价值流图
数据流图
数据流图(DFD)是数据通过信息系统的流动的二维图形表示。数据流图帮助我们识别现有的业务流程,从数据的角度来展示信息系统的流程,并使系统怎样运作,将完成什么目的以及如何付诸实施可视化。 数据流图一般由系统分析员用来设计的信息处理系统,而且还作为一种方式来模拟整个组织。有两种类型的数据流图,逻辑数据流图和物理数据流图,两者都支持一个自上而下的系统的分析方式。
数据流图软件
通过亿图预定义数据流图模板和丰富的内置相关符号,用户可以迅速创建数据流图。只需从图库中拖拽需要的符号并且使用智能连接线进行连接,连接线会自动吸附到图形上,可以随便移动位置。亿图具有一键进行形状对齐,等距分配等功能,快速帮助您布局图表。大量的预定义主题让您快速切换不同风格,并且可以实时预览。只用几分钟您就可以轻松绘制一幅漂亮且专业的数据流图。绘制结束后可以直接进行打印或者导出到其他格式。
下载数据流图软件
数据流图符号
数据流图模板含有大量数据流相关形状和符号,包括数据处理,中心到中心,多项处理,环形到中心,连接线,状态,开始状态,停止状态,外部实体,数据库,实体关系等。
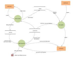
文件分析数据流图示例
左边展示了一个由亿图数据流软件绘制的数据流图实例,可以进行编辑,打印和分享。 点击查看大图以及下载模板。
点击此处学习如何设计有效的数据流程图。
解决方案





