Accueil

商业图表软件

轻松绘制各种商业图表,包括价值流分析,处理,映射图等。

亿图图示专家帮助您轻松绘制各种商业图表。软件包括多种绘图样式的模版,只需要拖曳预定义的符号到绘图页面上,然后键入文本,再利用智能按钮改变形状样式,就可已立即拥有一副漂亮专业的商业图表。

商业图表软件

商业图表软件商业图表软件

免费下载商业图表绘制软件,包括多套符号库:

免费下载47MB

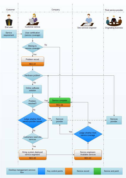
商业图表实例

商业图表实例 - 处理图商业图表实例 - 工作流程图商业图表实例 - 业务流程图

创建商务图表

商业表单设计软件

圆形图,圆环图,圆饼图设计软件

列表绘图软件

好用的矩阵图制作软件

Venn图 - 维恩的例子,模板,软件下载

价值流图软件

好用的剪贴画设计软件

简单的传单,海报制作工具

好用的齿轮图设计软件

层次结构图绘制软件

图形,图片组织软件

目标图制作软件

好用的金字塔图制作软件

饼状图设计软件

亿图图示专业版

免费下载

打造强大的综合图形图表设计软件!

亿图图示专家是一款综合图形图表制作软件,它包含丰富的实例和模版,帮助您轻松创建流程图、网络拓扑图、组织结构图、商业图表、工程图,思维导图、软件设计图和平面布局图等。亿图采用更智能和人性化的绘制方式,包括丰富的图形模板库和特色实例库,大程度帮助设计者降低工作量,更快捷阐述设计思想,提升创作灵感。

Top