Accueil

商业图表设计示例

亿图图示专家软件中附带了一些商业图表设计示例,包括因果图,故障树分析图,营销图,审计图,质量管理分析图等。

亿图图示专家软件中附带了一些商业图表设计示例,包括因果图,故障树分析图,营销图,审计图,质量管理分析图等。

内容管理图思想阐述图思维导向图
内容管理图思想阐述图思维导向图
审计图因果图EPC 图
审计图因果图EPC 图
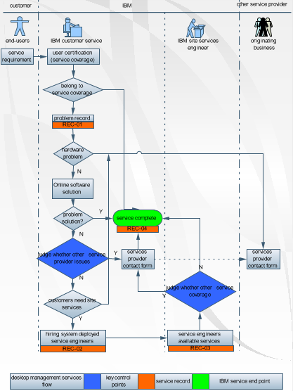
工作流程图故障分析图鱼骨图
工作流程图 故障树分析图鱼骨图
销售增长图质量管理图工作流程图
销售增长图质量管理图工作流程图
数据流程图跨职能流程处理流程
数据流程图 跨职能流程图 处理流程图

为了更好的了解,您可以免费试用我们的绘图软件:

免费下载47MB

亿图图示专业版

免费下载

打造强大的综合图形图表设计软件!

亿图图示专家是一款综合图形图表制作软件,它包含丰富的实例和模版,帮助您轻松创建流程图、网络拓扑图、组织结构图、商业图表、工程图,思维导图、软件设计图和平面布局图等。亿图采用更智能和人性化的绘制方式,包括丰富的图形模板库和特色实例库,大程度帮助设计者降低工作量,更快捷阐述设计思想,提升创作灵感。

Top