Edraw Max-フローチャート作成ソフト
プロセスがより理解できる
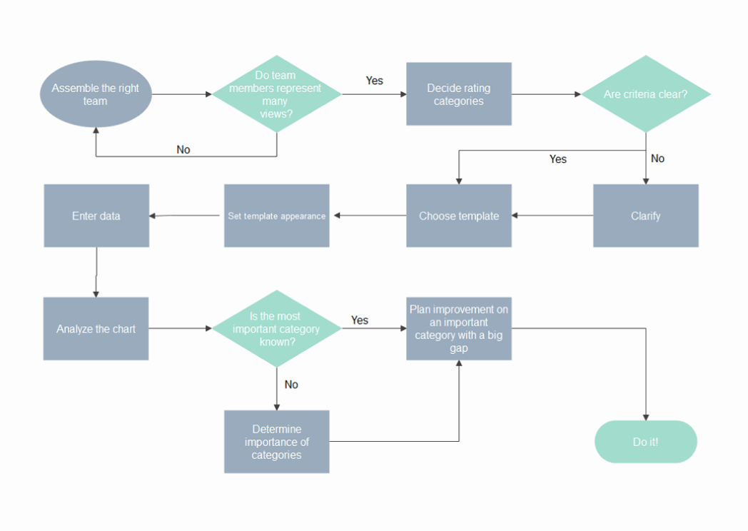
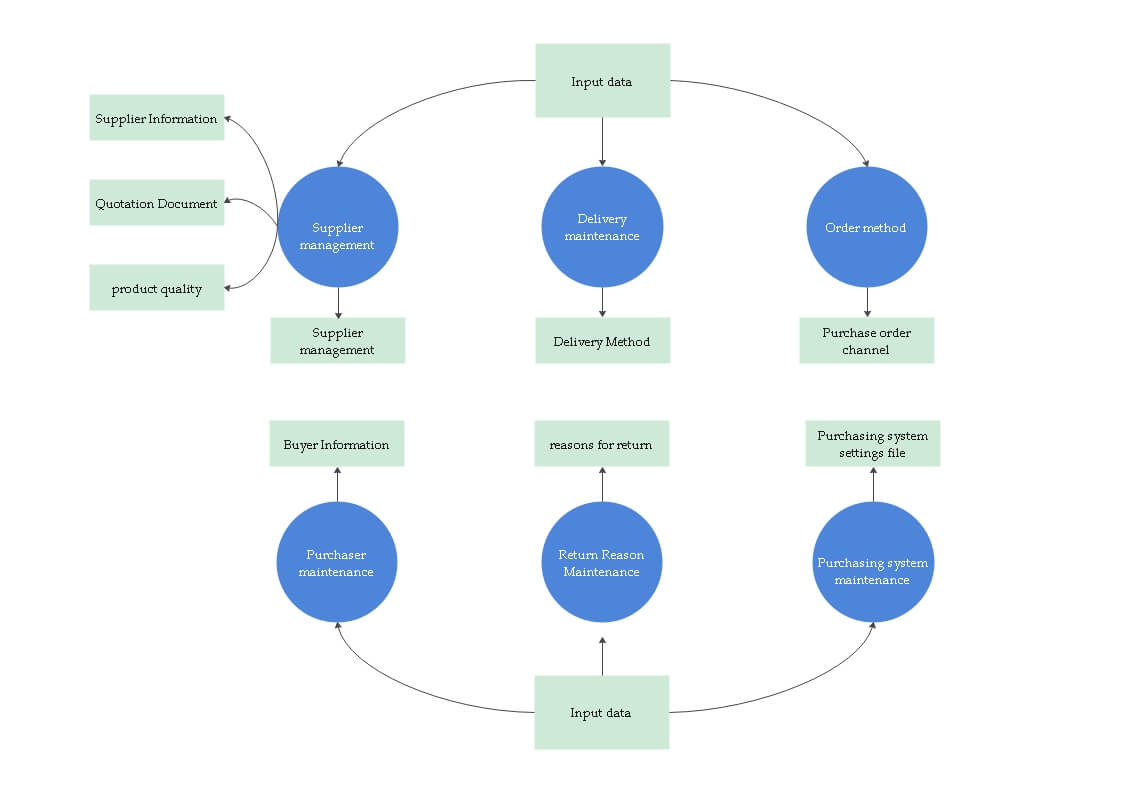
部門連係作業、在庫管理、品質管理様々な分野の工程に適用。
エクセル、ワードまたはパワーポイントなどに変換できます。
フローチャートを使ったら
アイデアを視覚化
データを直感的に表示できます。革新的なアイデア、知識、プロセスを含むあらゆるものを視覚化し、より効果的なソリューションを提供します。
コミュニケーション効率化
進行状況と複数の関係者の責任範囲をフローチャートで明確にすることで、チームメンバーがそれぞれに段階的に何をすべきかを即座に理解するのを促進する簡単で視覚的な方法が提供されます。
迅速に調整
フローチャートにより、作業プロセスを追跡することができます。更に、担当箇所の明確化で、問題の原因を追求、修正することも効率的にできます。
アンインストールについて
アンインストールの方法:
インストールフォルダにおけるUnins000.exeをクリックして、プログラムが削除できます。








