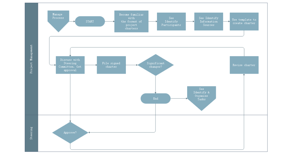
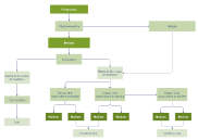
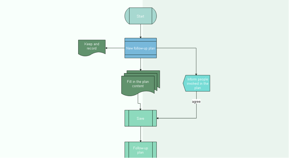
最も印象的に
アイデアを視覚化
アイデアを視覚化
データを直感的に表示します。革新的なアイデア、知識、プロセスを含むあらゆるものを視覚化し、より効果的なソ
リューションを提供します。
リューションを提供します。

アンインストールについて
アンインストールの方法:
スタートメニューから「全てのプログラム」 をクリックし、「EdrawSoft」≫「EdrawMax」≫「EdrawMaxをアンインストール」よりプログラムをアンインストールするこ
とができます。








